Understanding Drag Force against a non-linear Force

Click For Summary

Homework Help Overview

The discussion revolves around understanding the concept of drag force in the context of a non-linear force acting on an object. The original poster is exploring how drag force affects the object's velocity when a non-constant force is applied horizontally, while ignoring friction. The problem involves a force function that decreases linearly with displacement and seeks to understand the implications of drag force on the motion of the object.

Discussion Character

  • Exploratory, Conceptual clarification, Mathematical reasoning, Assumption checking

Approaches and Questions Raised

  • The original poster attempts to derive the velocity function and net force by integrating the force function and incorporating drag force. They question the validity of their mathematical steps and the implications of their results, particularly regarding the object's velocity becoming negative.
  • Some participants question the assumptions regarding the applicability of the force function beyond a certain displacement and the treatment of drag force in their calculations.
  • Others suggest that the problem may require a numerical solution due to its complexity and the nature of the differential equations involved.

Discussion Status

The discussion is ongoing, with participants providing insights into the mathematical formulation of the problem and the implications of drag force. Some guidance has been offered regarding the setup of differential equations, but there is no explicit consensus on the approach to take. The complexity of the problem has been acknowledged, with suggestions for numerical methods being made.

Contextual Notes

Participants note that the original poster has limited background in differential equations, which may influence their understanding of the problem. There is also a discussion about the behavior of the force function beyond a certain displacement, and how that affects the analysis of the drag force.

Kiwigami
Messages
7
Reaction score
0

Homework Statement


I'd like to understand Drag Force better; but school always ignores it. Thus, I'm asking this purely out of obssession. I'm picturing a scenario where a non-constant force is pushing an object horizontally, ignoring friction. But, I'd like to understand how Drag Force influences the object's velocity.

My questions are: 1) Do the steps that I'm taking in my math make sense? 2) How do I interpret the math?

Homework Equations


Let F(x) be a function of Force with respect to Displacement: F(x) = 200000 - 100x
Force is decreasing linearly as displacement increases from 0 meters to 2000 meters.

A quick google search led me to this formula: FD(x) = 0.5 * Drag Coefficient * Frontal Area of Object * Air Density * V2

Suppose I know the factors involved, and I get an overall constant of 0.18: FD(x) = 0.18v2

Let's assume the object has a mass of 70 kg.

3. The attempt at playing with math
  1. Finding Work: W(d) = ∫ from 0 to d of (200000-100x) dx = -50(d-4000)d
  2. Kinetic Energy: KE(d) = -50(d-4000)d = 0.5(70)v2
  3. Solve for Velocity: v(d) = sqrt((2/70) * -50(d-4000)d)
  4. Plug velocity function into the Drag Force: FD(d) = 0.18(sqrt((2/70) * -50(d-4000)d))2
  5. Net Force: F(d) - FD(x) = FNET(x) = [200000 - 100d] - [0.18(sqrt((2/70) * -50(d-4000)d))2]
Here is where I feel like I did something wrong. When I integrate the Net Force to find Work and find the velocity function with respect to displacement all over again, the velocity decreases down to 0 at about 376 meters and continues to decrease into the negative numbers.

However, originally the force acting on the object is a 2 kilometers influence. I don't think the object would suddenly go backwards at the 376 meter mark.
 
Physics news on Phys.org
Kiwigami said:
Let F(x) be a function of Force with respect to Displacement: F(x) = 200000 - 100x
Force is decreasing linearly as displacement increases from 0 meters to 2000 meters.
Are you assuming that your formula for F(x) applies for x greater than 2000 m as well as x < 2000 m, or are you assuming F(x) remains zero for x > 2000 m?

  1. Finding Work: W(d) = ∫ from 0 to d of (200000-100x) dx = -50(d-4000)d
  2. Kinetic Energy: KE(d) = -50(d-4000)d = 0.5(70)v2
  3. Solve for Velocity: v(d) = sqrt((2/70) * -50(d-4000)d)
These steps ignore the drag force, so they don't give you the correct velocity. If you set up Newton's second law, you will obtain a second order, nonlinear differential equation for the position as a function of time, x(t). I think the equation is too difficult to solve analytically, but you could use a computer to find a numerical solution.
 
TSny said:
Are you assuming that your formula for F(x) applies for x greater than 2000 m as well as x < 2000 m, or are you assuming F(x) remains zero for x > 2000 m?These steps ignore the drag force, so they don't give you the correct velocity. If you set up Newton's second law, you will obtain a second order, nonlinear differential equation for the position as a function of time, x(t). I think the equation is too difficult to solve analytically, but you could use a computer to find a numerical solution.
Yeah, I am assuming x < 2000 m
 
Kiwigami said:
Yeah, I am assuming x < 2000 m
OK
 
TSny said:
OK
I have zero background in Differential Equations, but is this what you mean?

Setting up Net Force: Net Force = [200000-100x] - [0.18v^2]
Work = Integral from 0 to d of [200000-100x] - [0.18v^2] dx = -50 d (d + 0.0036 v^2 - 4000) according to an online calculator.
Kinetic Energy: Then I set -50 d (d + 0.0036 v^2 - 4000) = 0.5 mv^2
Solve for v, which according to Wolfram Alpha is: V(d) ± (50 sqrt(-(d - 4000) d))/sqrt(9 d + 1750)
 
Kiwigami said:
I have zero background in Differential Equations, but is this what you mean?
Work = Integral from 0 to d of [200000-100x] - [0.18v^2] dx = -50 d (d + 0.0036 v^2 - 4000) according to an online calculator.
In doing the integral, you have treated the velocity v as a constant. So, this isn't correct.

I don't see a way to solve for the velocity as a function of t or as a function of x by using work/energy concepts. To find the work done by the drag force, you would need to know how the velocity varies with x. But you don't know v(x) at the outset.

Newton's second law is ##F_{\rm net} = m \frac{d^2x}{dt^2}##. So,

##200000 - 100x(t) - .18x'(t)^2 = 70 x''(t)##

This is the differential equation for the position as a function of time. The drag force term with the square of ##x'(t)## makes the equation difficult to solve analytically.
 
Kiwigami said:
I have zero background in Differential Equations, but is this what you mean?

Setting up Net Force: Net Force = [200000-100x] - [0.18v^2]
Work = Integral from 0 to d of [200000-100x] - [0.18v^2] dx = -50 d (d + 0.0036 v^2 - 4000) according to an online calculator.
Kinetic Energy: Then I set -50 d (d + 0.0036 v^2 - 4000) = 0.5 mv^2
Solve for v, which according to Wolfram Alpha is: V(d) ± (50 sqrt(-(d - 4000) d))/sqrt(9 d + 1750)

No: the situation is much more complicated (and difficult) than you seem to think. The drag force has the form
$$F_d(v) = \begin{cases} -0.18 v^2 & \text{if} \; v > 0 \\
+0.18 v^2 & \text{if} \; v < 0
\end{cases}
$$
This is because the drag force acts in the direction opposite to velocity, so when velocity is >0 the drag acts backwards, but when velocity < 0 the drag force acts forward (to oppose the velocity).

So, your force has the form ##F(x,v) = 200,000 - 100 x + F_d(v).##

You say you have not yet taken material on differential equations, but in this case it does not matter: the problem does not have an "analytical" solution, but must be tackled numerically (using a numerical differential equation solver). For example, when the mass is ##m = 70## (kg) and the initial position and initial velocity are both = 0, the Maple package gives a solution that "turns around" at about time ##t = 4.2523## (seconds) at position ##x(4.2523) = 2194.4168##(meters) and velocity very near 0.

Do not bother trying to write formulas for the solution; nobody can do it! You cannot just use "conservation of energy" because that does not apply to your particle in this case: the drag force invalidates the simple energy-conservation law! Of course, total energy is conserved, but some of the kinetic energy of the particle is transferred to the air (via friction), serving to heat the air and perhaps form energetic vortices, etc. However, the energy of the particle all by itself is not conserved.
 
Last edited:
  • Like
Likes   Reactions: TSny
Ray Vickson said:
The drag force has the form
$$F_d(v) = \begin{cases} -0.18 v^2 & \text{if} \; v > 0 \\
+0.18 v^2 & \text{if} \; v < 0
\end{cases}
$$
Yes. The switch in sign of the drag force when the object turns around is important. This means that the differential equation that I wrote is only valid as long as the particle is moving in the positive x direction. That's why I wanted to know if the applied force formula is still in effect once the particle reaches x = 2000 m. If the applied force remains zero once the object reaches 2000 m, then we don't need to worry about the object turning around.

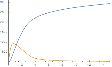
Here's a graph of the position (blue) and velocity (orange) as functions of time for the case where both the the applied force and drag force act for 0 < x < 2000 m. For x > 2000 m, the applied force is assumed to be zero and only the drag force is acting.

upload_2017-6-26_16-35-23.png

The horizontal axis is time in seconds. The vertical axis is distance in meters for x and velocity in meters per second for v.
 
TSny said:
Yes. The switch in sign of the drag force when the object turns around is important. This means that the differential equation that I wrote is only valid as long as the particle is moving in the positive x direction. That's why I wanted to know if the applied force formula is still in effect once the particle reaches x = 2000 m. If the applied force remains zero once the object reaches 2000 m, then we don't need to worry about the object turning around.

Here's a graph of the position (blue) and velocity (orange) as functions of time for the case where both the the applied force and drag force act for 0 < x < 2000 m. For x > 2000 m, the applied force is assumed to be zero and only the drag force is acting.

View attachment 206112
The horizontal axis is time in seconds. The vertical axis is distance in meters for x and velocity in meters per second for v.

I am more interested in the (physically more realistic) case where the form of ##F## applies also for ##x > 2000## m. In the absence of drag, the resulting dynamics would be a simple harmonic motion about the point ##x = 2000##. For example, with mass ##m = 70## (kg) and starting from ##x(0) =0## with velocity ##v(0)=0##, the motion is periodic with amplitude 2000 (m) and period ##p = \pi \sqrt{70}/7## sec, which is about 5.257 sec..

The effect of drag is most easily seen by looking at the new "displacement variable" ##y = x - 2000##, because in the absence of drag the values of ##y(t)## oscilllate with amplitude 2000 about the point ##y = 0##. With drag given as above, the nonlinear second-order differential equation satisfied by ##y = y(t)## is
$$70 y'' = - 100 y - 0.18\; \text{Sign}(y')\; y'^2$$
Solving this in Maple (using a numerical method) gives the following solution.
upload_2017-6-26_18-2-59.png


The blue curve is ##y(t)## while the red curve is ##v(t) = y'(t)##. We started from ##x=0## with initial velocity 0, so the initial value of ##y## is ##-2000##.
We can see the damping effects of drag, with the amplitudes of the oscillations lessening as time passes, and the velocities (speeds) also slowing over time.
 
Last edited:
  • Like
Likes   Reactions: TSny
  • #10
Ray Vickson said:
I am more interested in the (physically more realistic) case where the form of ##F## applies also for ##x > 2000## m. In the absence of drag, the resulting dynamics would be a simple harmonic motion about the point ##x = 2000##. For example, with mass ##m = 70## (kg) and starting from ##x(0) =0## with velocity ##v(0)=0##, the motion is periodic with amplitude 2000 (m) and period ##p = \pi \sqrt{70}/7## sec, which is about 5.257 sec..

The blue curve is ##y(t)## while the red curve is ##v(t) = y'(t)##. We started from ##x=0## with initial velocity 0, so the initial value of ##y## is ##-2000##.
We can see the damping effects of drag, with the amplitudes of the oscillations lessening as time passes, and the velocities (speeds) also slowing over time.
That's nice. As a check, I get the same graphs (Mathematica).
 

Attachments

  • Drag Oscillate.gif
    Drag Oscillate.gif
    3.8 KB · Views: 599
  • #11
TSny said:
That's nice. As a check, I get the same graphs (Mathematica).

Note: I wrote ##y''## in the posting, but the actual left-hand-side should be ##70 y''##. The Maple solution used the correct "70" form. I have corrected the posting in an edit.
 

Similar threads

Replies
57
Views
3K
  • · Replies 3 ·
Replies
3
Views
2K
Replies
13
Views
3K
  • · Replies 12 ·
Replies
12
Views
3K
  • · Replies 2 ·
Replies
2
Views
1K
  • · Replies 13 ·
Replies
13
Views
5K
  • · Replies 3 ·
Replies
3
Views
3K
  • · Replies 8 ·
Replies
8
Views
2K
  • · Replies 36 ·
2
Replies
36
Views
6K
  • · Replies 14 ·
Replies
14
Views
2K