Buck Converter High-Side Switch

Click For Summary
SUMMARY

The discussion centers on implementing a high-side switch mechanism for a P-Channel MOSFET in a buck converter circuit. The user seeks to control the gate of the MOSFET using a microcontroller while experimenting with various inductors and switching frequencies. The conversation highlights the importance of a low-resistance voltage divider for optimal gate drive and introduces the use of a high-side gate driver IC, specifically referencing the FAN73711 from Fairchild Semiconductor as a viable solution. The user emphasizes the need for simplicity and flexibility in the design to facilitate rapid prototyping.

PREREQUISITES
  • Understanding of P-Channel MOSFET operation
  • Familiarity with high-side switch configurations
  • Basic knowledge of microcontroller interfacing
  • Experience with voltage divider circuits
NEXT STEPS
  • Research high-side gate driver ICs, focusing on the FAN73711 specifications
  • Explore design techniques for voltage dividers in MOSFET gate driving
  • Learn about switching frequency effects on buck converter performance
  • Investigate various inductor types and their impact on circuit efficiency
USEFUL FOR

Hobbyists, electrical engineers, and circuit designers interested in switching power supplies and high-side MOSFET control mechanisms.

Fish4Fun
Messages
247
Reaction score
2
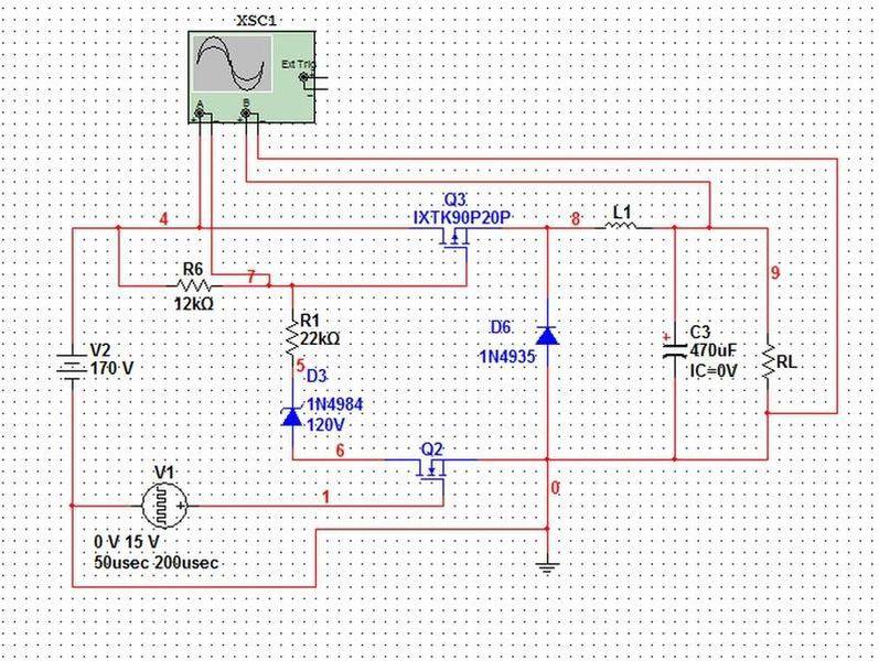
As a hobbyist I have had an interest in SMPS power supplies for quite some time, but have never gone past casual study of them. I understand the theory, but have difficulty with the actual implementation of things like a high-side switch mechanism for a P-Channel Mosfet.

My goal is to define a high-side switch control mechanism that will allow me to use a uController in a prototype circuit. I want to be able to use various inductors and Mosfets at different switching frequencies and duty cycles w/o designing a specific high-side switch control.

This is what I am thinking:

BuckConverter.jpg


In simulation, it works well enough. @ 170Vdc the gate of Q3 varies between 170V and 155V. The Specs on the mosfet state that full turn-off occurs @ Vgs = -10V and Vgs can handle constant +/-20V and transient Vgs of +/-30V.

Q2 can be a fairly low voltage switch as most of the voltage is dropped by D3. The current through Q2 is fairly small, ~1.47mA. Obviously lower total resistance in the voltage divider formed by R1 & R6 will supply higher current, and thus a better switching waveform to the gate of Q3.

My question is, will the Zener/voltage divider form a viable way of switching a P-Channel mosfet? If not, is there a simple way of controlling the Gate of the P-Channel mosfet (Q3)?

Thanks in advance!

Fish
 
Engineering news on Phys.org
Things have come a long way since the last time I tried to solve this problem. It appears the best answer is something like this:

http://www.fairchildsemi.com/ds/FA%2FFAN73711.pdf

Which precludes needing to use a P-Channel mosfet altogether, very cool.

So, since I missed the "High Side Gate Driver IC Revolution", can anyone one recommend a particular High Side Gate Driver wrt simplicity and flexibility of design. (Again, my objective is to create a test platform where I can quickly change out switches, inductors and output filters to prototype various current/voltage regulated supplies.)

Thanks,

Fish
 
Last edited by a moderator:

Similar threads

  • · Replies 13 ·
Replies
13
Views
3K
Replies
80
Views
5K
  • · Replies 15 ·
Replies
15
Views
3K
  • · Replies 14 ·
Replies
14
Views
4K
Replies
4
Views
3K
  • · Replies 14 ·
Replies
14
Views
8K
  • · Replies 10 ·
Replies
10
Views
2K
  • · Replies 27 ·
Replies
27
Views
6K
Replies
17
Views
5K
  • · Replies 1 ·
Replies
1
Views
2K