Can You Help Me Achieve a 5x DC Gain for Opamp Output Voltage?

Click For Summary

Discussion Overview

The discussion revolves around achieving a 5x DC gain for an op-amp output voltage, specifically targeting a solution that can output +/- 150v without resorting to expensive high voltage op-amps. Participants explore various circuit designs and components, including opto-isolators and voltage dividers, while addressing the specific requirements of the application involving a tube amplifier's grid biasing.

Discussion Character

  • Exploratory
  • Technical explanation
  • Debate/contested
  • Mathematical reasoning

Main Points Raised

  • One participant seeks a workaround for achieving a 5x DC gain for an op-amp output voltage to bias a tube amplifier's grid.
  • Another participant requests additional specifications regarding the type of signal (DC) and current draw (inherently 0 due to high impedance).
  • Suggestions include using an opto-isolator to control power from a high voltage supply, with caution regarding design and safety considerations.
  • Concerns are raised about the speed of opto-isolators, with participants debating what constitutes "slow" in this context.
  • Discussion includes the potential for using a DC-DC converter to achieve the required voltage, with some participants expressing uncertainty about the feasibility of multiplying voltage versus just offsetting it.
  • Clarifications are made regarding the function of voltage dividers in determining gain and the necessity of a high voltage supply for achieving high output voltages.

Areas of Agreement / Disagreement

Participants express multiple competing views regarding the best approach to achieve the desired voltage gain, and the discussion remains unresolved with no consensus on a single solution.

Contextual Notes

Limitations include the need for specific circuit designs to handle both positive and negative voltages, as well as the requirement for a high voltage supply to achieve the desired output. Some participants note the complexity of the circuit and the potential for misunderstanding its purpose.

coinmaster
Messages
41
Reaction score
0
Hello, I need an opamp that can output +/- 150v without paying $500 for a high voltage opamp.
I need a workaround solution, I'm thinking of a 5x DC gain of the opamp output voltage but I am totally clueless on how to achieve this.
Any ideas?
 
Last edited:
Engineering news on Phys.org
We will need some more specs than this. What type of signal are you amplifying? DC? AC? If AC, what frequency range? What type of load are you driving?
 
DC, I'm using it to bias the grid of a tube. It is for DC offset on the output of an amplifier.
 
will the voltage have to be changed?
What range should the voltage have?
How much current will be drawn (power)?
 
Not sure what you mean by "will the voltage have to be changed" It's a DC offset servo so the offset needs to be adjustable and the servo itself adjusts its voltage. The servo itself works fine I just need to boost its output voltage, unless you have another plan.
The voltage range should ideally be +/- 150v but I don't technically think I will have to go very far into the positives in actuality, I need to stretch down to -150v though.
The current draw is inherently 0 since the grid of a tube is an infinite impedance.
 
IF the application is LOW power, you can use something like this. you will have the change the part numbers, the current pn are just there to get a design in schematic form

The basic premise is you use an opto isolator to control the power coming from an hv supply. the opto isolator take the voltage drop. you need special opto isolators to do this. You can also drop the power across a powerfet or something similar. again the is for LOW LOW power.

you use a LARGE value resistor in a voltage divider (or resistor network depending on the equation you want to implement). this will allow you to put the feedback to the negative terminal of an op-amp. The positive terminal can be used as your control voltage. The bjt on the output of the fet controls the opto-isolator.
 

Attachments

  • power_supply.PNG
    power_supply.PNG
    50.7 KB · Views: 892
Keep in mind there are a lot more design considerations and safety considerations. this is just an architecture concept.
 
Aren't opto-isolators slow acting?
 
Last edited:
coinmaster said:
Let me post a fuller schematic
https://www.physicsforums.com/attachments/95681
Ignore the square that says "servo", that's a problem for later.
Basically the DC offset opamp is taking its input from the output of the push pull stage in order to bias the triode so the output of the stage is 0vDC. The triode should not draw any current from the opamp as long as the bias voltage is negative. I expect the possibility of positive voltages but I don't expect them to be DC voltages.

You mention I should try opto-isolators, aren't those slow acting?

your image is totally unreadable ... try again
 
  • #10
I'm not going to rearrange the entire thing to look subjectively readable, forget I posted it, it's not that important anyway. The opto-isolator does seem to be an interesting idea but I've read that they have a lag when changing resistance, is this true?
 
  • #11
It's DC. How much lag is a problem?
 
  • #12
coinmaster said:
Aren't opto-isolators slow acting?

what's your definition of slow ? ... 100's of kHz ?

coinmaster said:
but I've read that they have a lag when changing resistance, is this true?

what changing resistance ?
opto's are semiconductor based
 
  • #13
Averagesupernova said:
It's DC. How much lag is a problem?
It depends, the operating points of the stage will be digitally adjustable and I plan to have dynamic operating points based on stored track data to maximize power efficiency so it could change fairly rapidly.

davenn said:
what changing resistance ?
opto's are semiconductor based
Well, conductance, or whatever.
davenn said:
what's your definition of slow ? ... 100's of kHz ?
Slow is probably in the low single digit hz.
 
  • #15
Aha i gave up too soon

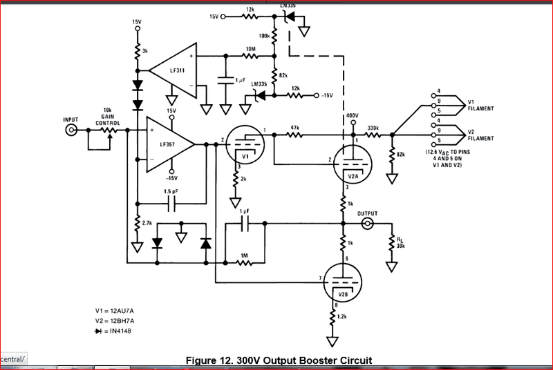
here's the one i was looking for, 2 pages further in.
upload_2016-2-11_16-58-58.png


same link
 
  • #17
That 1000v-300ma booster seems pretty cool, except for that fact both of those circuits are positive voltages only :( 99.9% of the voltages I'll be dealing with are negative. A DC-DC converter does seem like an interesting idea though, perhaps if I can convert DC into ac and then run it through and transformer and convert it back into DC I could have the multiplied voltage I need.
rbelli1 said:
Here is an opto that should get you well above audio frequency at half a dollar in small quantities
Thanks for that, I'm currently in LTSpice trying to get Donpacino's circuit to work. I can't seem to get the output voltage to exceed the input voltage, I think my crappy understanding of transistors and opamps is getting in the way here.
Will I be able to multiply voltage and not just offset it?
 
  • #18
power_supply-png.95676.png

Wait so is R2 the input or? I can't seem to get it to function the way I want it.
 
  • #19
What are the values of your HV_supply and LV_supply?

BoB
 
  • #20
coinmaster said:
power_supply-png.95676.png

Wait so is R2 the input or? I can't seem to get it to function the way I want it.

the voltage divider R1 and R4 will determine the gain of the signal, the transfer function being output/desired_voltage. the R2 input would be your desired voltage. It can be an output from a microcontroller, a potentiometer with a voltage divider, whatever. There will be a linear transfer function between desired_voltage and output dependent on the value of R1 and R4.

Even though there are non linear elements that function will remain linear as long as a circuit element does not saturate. like I said before I just used LT spice to draw a quick and dirty schematic. You'll need new part numbers.
The HV_supply will just have to be a dc voltage source that can source a high enough voltage.
LV supply can be 5-15 volts depending on the op amp and opto isolator.note: I failed to notice that your supply has to be +/- 150. This will not work for a negative voltage, although you might be able to use similar concepts to get something to work.
 
  • #21
jim hardy said:
Aha i gave up too soon

here's the one i was looking for, 2 pages further in.
View attachment 95693

same link
Hey jim,

what is V1, V2A, and V2B?
I've never seen that symbol
 
  • Like
Likes   Reactions: jim hardy
  • #22
coinmaster said:
That 1000v-300ma booster seems pretty cool, except for that fact both of those circuits are positive voltages only :( 99.9% of the voltages I'll be dealing with are negative. A DC-DC converter does seem like an interesting idea though, perhaps if I can convert DC into ac and then run it through and transformer and convert it back into DC I could have the multiplied voltage I need.
Thanks for that, I'm currently in LTSpice trying to get Donpacino's circuit to work. I can't seem to get the output voltage to exceed the input voltage, I think my crappy understanding of transistors and opamps is getting in the way here.
Will I be able to multiply voltage and not just offset it?

you might misunderstand the purpose of this circuit :/
This is not a supply, it is a regulator.
coinmaster said:
opamp that can output +/- 150v
This implied that you had a HV supply. If you do not have a HV supply, you would not be able to get an OP amp to put out high voltage. you'll need to use a design like jim posted. This design that I posted simply allows you to use a low voltage op amp and low voltage techniques to control high voltage at low power levels. This design can work with a negative power supply too, but not positive AND negative without some manipulation.

to make our supply, we used a oscillator coupled into a transformer. The output of a transformer went into a voltage multiplier
 
  • #23
coinmaster said:
I can't seem to get it to function the way I want it.
looks like a follower with gain 1+R1/R4

donpacino said:
Hey jim,

what is V1, V2A, and V2B?
I've never seen that symbol
Love it ! Thanks Don !
upload_2016-2-11_20-21-42.jpeg


Ever seen a vacuum tube computer ? National Airlines replaced their 12AU7 based one for the reservation system (at Miami Airport) around 1970. New one was ultra modern - used discrete transistors, a single gate was about size of a cigarette pack...
 
  • #24
donpacino said:
the R2 input would be your desired voltage. It can be an output from a microcontroller, a potentiometer with a voltage divider, whatever
I'm assuming you mean this is where I would connect my DC offset servo with the voltage I'm trying to amplify.
donpacino said:
This will not work for a negative voltage, although you might be able to use similar concepts to get something to work.
Ah well that explains it, I need negative voltage gain. That kind of puts me back at square one, I don't have the knowledge to come up with something on my own.
donpacino said:
This implied that you had a HV supply. If you do not have a HV supply, you would not be able to get an OP amp to put out high voltage.
I have plenty of high voltage supplies. The stage itself is going to run on 600v b+.
 
  • #27
jim hardy said:
Hmmmm, that seems too good to be true, I'm wondering what the catch is, all the rest are hundreds of dollars and my 45v "high voltage" opamp I use right now costs $11. Would that opamp serve well as a DC offset servo?
 
  • #28
coinmaster said:
Hmmmm, that seems too good to be true, I'm wondering what the catch is.

Well their metal cased power boosters are $150
this one is plastic - maybe that's why it's so cheap...
Would that opamp serve well as a DC offset servo?
Well, "DC offset servo" probably is basic vocabulary to folks in your field
but i don't know what you mean by it.
Can you add some detail?

ps again i never used one. LM12CL was my workhorse until they went from $12 to $80-ish.

old jim
 
  • #29
By DC offset servo I mean an opamp integrator that I use to bias a triode to maintain a DC null at the output of the stage. As in the non inverting input is attached to ground and the inverting input is attached to the output of the stage and I adjust a trimmer so the opamp outputs a proper bias voltage to maintain a DC null at the output of the stage based on its input.
 
Last edited:
  • #30
Integrator... max input bias is 200 picoamps 50 typ

if you don't need real long time constant it oughta do fine

200 pa into 1uf is 200 microvolts per second at output,
or 200 microvolts error at input with 1 meg input resistance

that's how i 'rule of thumb' size them up...

sound reasonable?
 

Similar threads

  • · Replies 16 ·
Replies
16
Views
3K
  • · Replies 1 ·
Replies
1
Views
2K
  • · Replies 15 ·
Replies
15
Views
3K
  • · Replies 1 ·
Replies
1
Views
2K
Replies
3
Views
4K
Replies
2
Views
3K
Replies
27
Views
4K
  • · Replies 6 ·
Replies
6
Views
10K
Replies
9
Views
4K
  • · Replies 12 ·
Replies
12
Views
4K