Design an audio power amplifier

Click For Summary

Discussion Overview

The discussion revolves around designing a 6W audio power amplifier suitable for portable speakers. Participants explore various amplifier classes, circuit designs, and components, while addressing the challenges of interfacing with smartphone audio outputs.

Discussion Character

  • Exploratory
  • Technical explanation
  • Debate/contested
  • Mathematical reasoning
  • Experimental/applied

Main Points Raised

  • One participant mentions the uncertainty regarding the output voltage of a smartphone headphone jack and seeks clarification.
  • Another suggests using integrated circuits (ICs) for a compact 6W amplifier design, while a participant expresses interest in designing a push-pull amplifier instead.
  • Concerns about cross-over distortion in Class B amplifiers are raised, along with questions about the necessity of a preamplifier stage before the power amplifier.
  • Participants discuss the role of specific transistors in the circuit, particularly Q2 as a driver for the output stage.
  • There is a discussion about the appropriate use of operational amplifiers (OpAmps) as preamplifiers and the need to ensure they can handle the required output amplitudes.
  • Questions arise regarding the connection of OpAmps when using battery supplies, particularly in relation to single and dual rail configurations.
  • A participant seeks to understand the output characteristics of a smartphone headphone connector to determine the necessary gain for driving an 8-ohm speaker at 6-8 watts.
  • There is a suggestion to use a potentiometer to vary the gain, but concerns are raised about whether this would provide sufficient gain for the application.
  • One participant shares a link to an analysis of the 3.5mm audio jack output, indicating that smartphone outputs typically have gain control.

Areas of Agreement / Disagreement

Participants express varying opinions on the necessity of a preamplifier and the design complexity of push-pull amplifiers. There is no consensus on the optimal approach for interfacing with smartphone outputs or the specifics of gain requirements.

Contextual Notes

Participants acknowledge limitations in their understanding of smartphone audio output specifications and the implications for amplifier design. There are unresolved questions regarding the exact output voltage levels from smartphone headphone jacks.

Who May Find This Useful

Individuals interested in audio electronics, amplifier design, and those looking to build portable audio solutions may find this discussion beneficial.

PhysicoRaj
Gold Member
Messages
538
Reaction score
49
Hello,
I was dissecting an old TV when I came across a set of speakers. They're 8 ohms, though I'm not sure if they're 8w or 6w..

I decided to make my own portable speakers (mono), which could be connected by means of an aux cable to my smartphone.

I don't know what's the output voltage of my smartphone headphone jack.. So please shed some light on that..

Basically I need to design a 6W power amplifier.. I have 9v batteries (Vcc).

I did some basic calculations and found out the quiescent current can fry my bias network if I used a Class A.
So I thought of a class B, and since I don't want Trafos, I am determined on a complementary pair push pull.

What power transistor would suit my application the best? How do I design the circuit.. Can the push pull provide both voltage and current gain? Do I need any other stage before this push pull?
Is cross-over distortion a major problem?

Thanks for your time and help..
Regards
 
Engineering news on Phys.org
A 6W amplifier can be had as an IC. Some examples: http://www.reconnsworld.com/audio_8wattamp.html, http://www.rason.org/Projects/icamps/icamps.htm and http://www.circuitdiagramworld.com/amplifier_circuit_diagram/Car_Amplifier_Circuit_2x40W_based_TDA8560Q_10013.html .
 
Last edited by a moderator:
Thanks a lot.. They can make my work a lot compact. I may use this..
But if the design using push pull isn't too complicated, I would like to try my luck on making my own, or even, out of curiosity to know how to design such circuits.
So any info on the design is also welcome..
Thanks again.
 
PhysicoRaj said:
But if the design using push pull isn't too complicated, I would like to try my luck on making my own, or even, out of curiosity to know how to design such circuits.
Applause!

I can direct you to some pages, but please start with something simple and low power. When you have done that, I can give you some links to higher power amps.
 
Thanks :) I noted down some circuits. As I observed it seems that almost all the circuits had a preamplifier before the complementary pair.. Is that necessary? Because the output of a jack is low, I may be needing some gain before the power amp.. With this cleared I can get started.
 
What's the use of Q2 in the attachment?
 

Attachments

  • 1446895948872.jpg
    1446895948872.jpg
    38.1 KB · Views: 574
PhysicoRaj said:
What's the use of Q2 in the attachment?
Q2 is the driver for the output stage.
 
Ok Thank you.. I decided to drive a push pull using OpAmp as preamplifier (I think it does the role of Q1 and Q2)..and raise the Q point of the push pull using a preset.

Thanks for the help!
 
PhysicoRaj said:
I decided to drive a push pull using OpAmp as preamplifier
OK, but be careful - not all OpAmps are capable of driving the output transistors or handling the large amplitudes needed. Some advice and circuits:
 
  • #10
Hmm I'll look into it.. Ty
 
  • #11
Opamp supplies have always confused me. The LM383 needs a +Vcc and ground in place of the -Vee as in the case of LM741.
When I'm dealing with batteries, how do I connect the LM383? Can I give the battery negative to ground?
http://www.reconnsworld.com/audio_8wattamp.html
 
  • #12
PhysicoRaj said:
Can I give the battery negative to ground?

yes

many op-amps work using a split rail +V, 0V, -V

in the case of a single rail supply ( + and -) the - equals GND /negative of battery or other PSU
 
  • #13
davenn said:
in the case of a single rail supply ( + and -) the - equals GND /negative of battery or other PSU
OK thanks.. Because in my lab we worked with the op amps in +V 0 - V and the instructor used to warn us not to interchange the 0 and - V.. So I was doubtful about the single rail system.
Is a battery different from a dual power supply? Ex, what would be the -ve of a 12v battery at, 0 or - 12v? Because testing out dual supplies, my multimeter reads 24v between the terminals. That means a battery should be of +12,0 form.. Am I right?
 
  • #14
PhysicoRaj said:
OK thanks.. Because in my lab we worked with the op amps in +V 0 - V and the instructor used to warn us not to interchange the 0 and - V.. So I was doubtful about the single rail system.

Many of the dual rail op-amps will happily work using a single rail supply
others are specifically designed to use with a dual rail ( split supply) only ... .the datasheet for the particular op-amp gives this info

PhysicoRaj said:
Is a battery different from a dual power supply?

yes ... it is a single rail supply

PhysicoRaj said:
Ex, what would be the -ve of a 12v battery at, 0 or - 12v?

the negative terminal is 0V relative to the positive terminal

PhysicoRaj said:
Because testing out dual supplies, my multimeter reads 24v between the terminals.

that's correct and you have an associated 0V terminal. so with your multimeter negative ( black) lead on the 0V term. and the red lead on the +12V term. you will see +12V on the meter
and with your multimeter negative ( black) lead on the 0V term. and the red lead on the -12V term. you will see -12V on the meter

you can make a dual rail supply from a single or 2 batteries like this ...

single battery or other single rail supply

Simple split frm single rail.gif


2 batteries ...

dualsypply1a.GIF


Note that in the first one, two resistors are being used to produce a voltage divider
this is for small currents only as the resistors produce current limiting
so if you had, say, a 12V battery, you could produce a +6V, 0V, -6V supply

the second dual rail supply uses 2 batteries with the addition of voltage regulator IC's to produce a stable outputcheers
Dave
 
  • Like
Likes   Reactions: PhysicoRaj
  • #15
Ah.. That's enough explanatory :)
And one last thing.. How do I know the output of my smartphone headphone connector? DC level, peak AC, etc? Because most LM383 circuits set a gain of 100, and I want to be able to vary that gain to drive the 8 ohms speaker at 6-8 watts.

8 Ohm speaker running at 6W means approx 10V peak output voltage. So I need to know the input so that I can play with the gain.
 
  • #16
PhysicoRaj said:
I want to be able to vary that gain to drive the 8 ohms speaker
Put a potentiometer in front of the input.
 
  • #17
PhysicoRaj said:
So I need to know the input so that I can play with the gain.

Svein said:
Put a potentiometer in front of the input.

yes :smile:

just like this, using the circuit you linked to...

LM383 Amp.JPG

Dave
 
  • #18
But wouldn't that be just like attenuating the input and having same gain.. What if I needed more than the full input voltage, I need more gain right? So I thought knowing the output of the jack would be better.

I searched everywhere but in vain.. I can't find the 3.5mm jack specs.

Thanks..
 
  • #19
PhysicoRaj said:
But wouldn't that be just like attenuating the input and having same gain..

Yes.
That is the way it is done on pretty much every amplifier ever built
so if the amp has a gain of 100, you can work out the output power relative to the input power

you ONLY get max output from the LM383 ( or whatever other amp) WHEN its input is driven fully

PhysicoRaj said:
What if I needed more than the full input voltage,

you cannot overdrive the input to the amp it will just produce an unlistenable distorted output and possibly damage the amp chip
the full output of the headphone jack of your phone/media player could easily have enough output to overdrive the amp chip
so that is why the volume control ( attenuator) goes on the input to the amp
 
  • #20
PhysicoRaj said:
I searched everywhere but in vain.. I can't find the 3.5mm jack specs.

what jack specs ?

the max output from your smartphone ?
that will be in the phone spec sheet
 
  • #21
http://www.kenrockwell.com/apple/iphone-5/audio-quality.htm is an analysis of the 3.5mm audio jack output. It is probably similar to any smartphone.

The smartphone output generally has a gain control, so you can send it to a fixed gain amplifier. For example iphone docks change volume (generally) by sending commands to the iphone.
 
  • Like
Likes   Reactions: PhysicoRaj
  • #22
davenn said:
Yes.
That is the way it is done on pretty much every amplifier ever built
so if the amp has a gain of 100, you can work out the output power relative to the input power

you ONLY get max output from the LM383 ( or whatever other amp) WHEN its input is driven fully
you cannot overdrive the input to the amp it will just produce an unlistenable distorted output and possibly damage the amp chip
the full output of the headphone jack of your phone/media player could easily have enough output to overdrive the amp chip
so that is why the volume control ( attenuator) goes on the input to the amp

OK I get it..
 
  • #23
meBigGuy said:
http://www.kenrockwell.com/apple/iphone-5/audio-quality.htm is an analysis of the 3.5mm audio jack output. It is probably similar to any smartphone.

The smartphone output generally has a gain control, so you can send it to a fixed gain amplifier. For example iphone docks change volume (generally) by sending commands to the iphone.
Exactly what I wanted! Thanks a lot!
 
  • #24
In case of a complementary push pull, the pnp transistor requires -Vee. And the load needs a ground.
How do I power this using a single battery? Can -Vee and ground of the load be given to - ve of battery? (see image)
 
  • #25
Image is here..
 

Attachments

  • 1447227693560.jpg
    1447227693560.jpg
    6 KB · Views: 529
  • #26
You have to create a virtual ground at half the battery voltage and AC couple the input and output signals.
 
  • #27
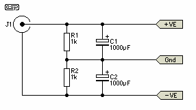
You mean like this:
 

Attachments

  • 1447233321426.jpg
    1447233321426.jpg
    5.4 KB · Views: 471
  • #28
PhysicoRaj said:
You mean like this:

yes but remember that that circuit, when I posted it, I said that using a resistor voltage divider limits the available current
you would be better off using the other circuit I showed you where you use 2 batteriesDave
 
  • #29
The other circuit features two regulators, what if I omit them.. If I have the battery of the voltage required?
 
  • #30
PhysicoRaj said:
The other circuit features two regulators, what if I omit them.. If I have the battery of the voltage required?

yes that is OK, the reg's in that circuit were just a progression for if a well regulated supply was needed ... feeding IC's for example
 

Similar threads

  • · Replies 3 ·
Replies
3
Views
3K
  • · Replies 7 ·
Replies
7
Views
3K
  • · Replies 5 ·
Replies
5
Views
5K
  • · Replies 29 ·
Replies
29
Views
5K
  • · Replies 3 ·
Replies
3
Views
4K
  • · Replies 26 ·
Replies
26
Views
3K
  • · Replies 23 ·
Replies
23
Views
3K
Replies
8
Views
7K
  • · Replies 7 ·
Replies
7
Views
3K
  • · Replies 5 ·
Replies
5
Views
3K