Easy Q about fuse placement in transormer-based power supply

Click For Summary

Discussion Overview

The discussion revolves around the placement of fuses in a transformer-based power supply for an audio amplifier. Participants explore various configurations and safety considerations related to fuse placement, current flow, and circuit design, including the use of split rail supplies and filtering for audio applications.

Discussion Character

  • Technical explanation
  • Debate/contested
  • Experimental/applied

Main Points Raised

  • One participant suggests placing the fuse in the hot lead into the primary side of the transformer, while another mentions the possibility of fusing the two DC rails between the bridge rectifier and the amplifier circuit.
  • Some participants argue against fusing the center tap, stating that it does not carry current in certain configurations.
  • There is a discussion about using the center tap for powering low-voltage components like fans and LEDs, with concerns about voltage levels and circuit design.
  • Participants discuss the appropriate size of filter capacitors for audio applications, with one proposing a value of 6800µF for safety.
  • Questions arise regarding the effectiveness of the fuse in protecting against faults on the secondary side and the relationship between primary and secondary currents.
  • One participant expresses confusion about unexpected voltage readings in their circuit, leading to a discussion about capacitor behavior and ripple voltage.
  • Safety considerations are highlighted, including the importance of grounding and compliance with safety standards when building power supplies.

Areas of Agreement / Disagreement

Participants do not reach a consensus on the best practices for fuse placement and the implications of using the center tap. There are multiple competing views on the effectiveness of different configurations and the safety measures required.

Contextual Notes

Some participants mention the need for safety precautions and adherence to standards, but the discussion remains open-ended regarding specific practices and their implications. There are also unresolved questions about the behavior of components in the circuit.

Who May Find This Useful

Individuals interested in audio amplifier design, transformer-based power supply construction, and safety practices in electronics may find this discussion relevant.

Tesladude
Messages
168
Reaction score
1
Making an amp for a friend, useing a split supply with center tabbed transformer as ground for the chip, I think I heard the current alternates comeing from = and negative into ground, or from = and ground into negative or somthing, so where do I put the fuse?
 
Engineering news on Phys.org
Tesladude said:
Making an amp for a friend, useing a split supply with center tabbed transformer as ground for the chip, I think I heard the current alternates comeing from = and negative into ground, or from = and ground into negative or somthing, so where do I put the fuse?

What's "="?

The fuse for a transformer-based power supply should go in the Hot lead into the Primary side of the transformer (the AC Mains side). That is also where the power switch should go. And Earth ground from the AC Mains wall plug should be attached to the metal enclosure of the power supply with a ground lug and nut with a star washer. Do you know why?
 
In addition to what Berkeman said ...
If the amplifier is using a split rail supply say for example ... +40VDC, 0V -40VDC
then you could also fuse the 2 DC rails between the bridge rectifier and the amplifier circuit
This is common practice in higher power amps I have worked on

Dave
 
Makes no sense to fuse the centertap since you can short +40 to -40 and have no centertap current.
 
meBigGuy said:
Makes no sense to fuse the centertap since you can short +40 to -40 and have no centertap current.

what post are you referring to with this comment ?

Dave
 
Ya I have been asking around and yes for this low power circuit a fuse in the primary is what I need, thanks! :)
 
But one more thing, I am running small thing like a fan and LEDS and the way my pcb design is right now it will be a little tough getting the regulated + and - to the output terminals for the fan and LEDs, but it is perfiect for useing the center tab and a line from the transformer then send it through a half wave rectifier and filter to the LEDS and Fan. So even though I am using the center tab in most of my circuit can I still use it for power?(understanding it will be half the voltage) , this may be a stupid question but I don't want to mess this up.
 
Hey TD good to see you are still having fun and experimenting

I did a dual supply circuit for some one else in another thread

attachment.php?attachmentid=61527&stc=1&d=1378510240.jpg


if you have something similar maybe a different voltage ... there's no problem just using 1/2 the supply, say, the0V rail and the +12V ( or whatever your one is) rail

Dave
 

Attachments

  • DUAL POWER SUPPLY.jpg
    DUAL POWER SUPPLY.jpg
    15.3 KB · Views: 944
Last edited:
Lol thanks!, electronics are so fun, I am trying to get into the Massachusetts Institute of Technology. This project is a 40watt amplifier for someone, I am being payed to do this which feels great. I can't test this on my bread board at the moment but is 4700uf good enough filtering for an audio amp running small speakers? once I thought I use 4700uf and with smaller more officiant speakers I could hear it fairily easily.
 
  • #10
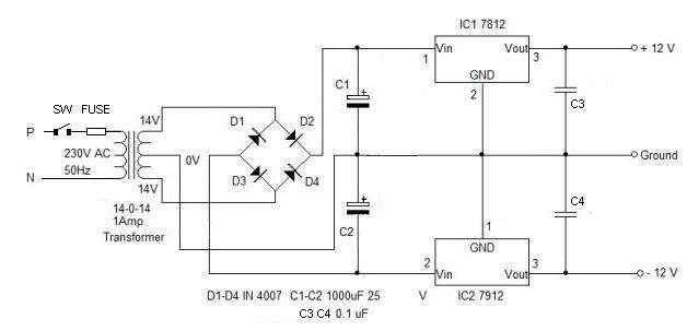
the power supply filter capacitors ... say the C1 and C2 in my diagram
their value if governed mainly by the corrent the PSU is expected to supply the rule of thumb
value is 1000uF per Amp. There's no harm using larger caps, but if you use ove less than the
value you should be using, it means there will be more ripple present, which may be heard as hum
or distortion on the audio output

Dave
 
  • #11
Ok i think ill take it safe and do 6800uf then. Will the fuse before the primary protect from a crossed circuit on the secondary?
 
  • #12
it will remembering that the primary current flowing and thus the fuse size will be much smaller than the current flowing on the secondary side.
Some one here much better at maths etc could tell you that if you have say 2A on the secondary, how much current is flowing through the primary ... I should be able to answer that ... but not too with it at the moment :wink:
For any supply that has significant current draw on the secondary, anything more than an Amp or so, I personally would also fuse the DC line(s) out of the rectifier. Experience has shown me that it will react (blow fuse) a lot faser than the fuse on the primary

A fuse in the primary really excells for primary side power faults, power spikes, shorted turns in the transformer etc

Dave
 
  • #13
Ok thanks, I will see if i have room for 2 on the output, they should be rated for my transformers current correct?
 
  • #14
davenn said:
what post are you referring to with this comment ?Dave

None really. The OP talked about current flowing to/from ground and I just wanted to point out that high currents could flow without ground current.
 
  • #15
meBigGuy said:
None really. The OP talked about current flowing to/from ground and I just wanted to point out that high currents could flow without ground current.

That is true and I hadn't noticed it so thank you.
Something weird just happened, I put a 0 and 12v line through a diode and capacitor, like I said i would for LEDS and the fan, and I am measuring 12v out which is exactly what I need, but when I put a 470uf cap on it came out as around 20v! I can make up for it by using stronger resistors in series with my fan and LEDs, but this makes me wonder if it could happen to my amplifier circuit as well. I have my main power supply exactly as shown in the image of Davenns reply above, but after everything is rectifier, filtered, and regulated, the +/grnd/ - splits to my 2 amp circuit boards which I included the 220uf and .1uf caps filtering between positive and ground and negative and ground as recommended in the datasheet.
Could I have this problem on my amp circuits?
 
  • #16
The capacitor charges to the peak voltage of the sine wave. It is not weird at all.
 
  • #17
go to the wikipedia page for ripple (electrical). The pictures and equations explain all.
 
  • #18
Hi TD

just had to do a couple of little but important changes to the diagram
the new one is below, won't affect operation, but will affect the SAFETY :smile:
all around the power input area
1) swap the fuse and switch positions
2) show incoming Earth line
3) show the Earth connection to the transformer core

attachment.php?attachmentid=61561&stc=1&d=1378610760.jpg



cheers
Dave
 

Attachments

  • 12V DUAL POWER SUPPLY.jpg
    12V DUAL POWER SUPPLY.jpg
    16 KB · Views: 1,302
  • #19
@Tesladude -- you haven't answered my question about why it's important to connect Earth ground from the input power cable to your metal enclosure for your power supply. If you are making this power supply for a fee, it's real imporatnat that you get it approved by a safety agency (UL in the United States). Or at least design and build it to the applicable safety standards. You open yourself up to some pretty serious lawsuit issues if your device hurts somebody via shock or catches on fire because it doesn't conform to industry standards.

So please tell us, why did Dave swap the position of the fuse and the switch in the schematic...?
 
  • #20
ok so I made it, pcb done for power supply done, I have everything on,yesterday it was working, today... not so much...

my transformer has a 21v peak,that is what I am getting out of the rectifier.

i measured the voltage from where the big caps are and I am reading 15v dropping.

I measure from the very input on both regulators, and I get 12v.

I measure on the out and I get 9v.

Earlier i plugged it into my amp circuit and was getting a bit of dc with tiny ripple out of my speaker, the entire speaker bulged outward, then all of a sudden it worked wonderfully! Then I leave it alone for like an hour and try again and now I am reading what I showed above.
 
  • #21
Ignore that last post, i fixed it..

I am making this for an acquaintance of mine, not producing and selling, but I understand I must still make correct safety procedures.

I do not know why the fuse and switch are switched nor why the transformer should be grounded, I have an idea but honestly do not know, but allas that is the reason I am here, to learn.
So please enlighten me on the reasonings behind these safety precautions.
 
  • #22
Tesladude said:
Ignore that last post, i fixed it..

I am making this for an acquaintance of mine, not producing and selling, but I understand I must still make correct safety procedures.

I do not know why the fuse and switch are switched nor why the transformer should be grounded, I have an idea but honestly do not know, but allas that is the reason I am here, to learn.
So please enlighten me on the reasonings behind these safety precautions.

It's not so much that the transformer should be grounded (most transformers do not offer a place to make an electrical connection to the core material). It's that you should use a 3-prong power plug (at least in the US -- Europe is different I believe), and make a solid mechanical connection from the Earth Ground lead in the power cable to the metal enclosure of your power supply.

The reason is to help protect against single faults of the Hot wiring in your power supply. You absolutely want to guarantee that if there is a single fault, that it cannot cause the metal enclosure to become energized with the Hot voltage. That would present a serious shock hazard to any user of the power supply.

So if there is a single fault in the HOT wiring inside the power supply, and a loose Hot lead makes contact with the metal enclosure, that will blow the Hot entry fuse and open the circuit. That's why the very first place the Hot lead needs to go when entering the power supply is to the fuse, and not to something like a switch before the fuse.

Be sure to wire the fuse so that the Hot end is the end away from the user-accessible end of the fuse enclosure (if you are using a panel-mounted tubular type fuse). Also be sure to use a good wire grommet arrangement to mechanically strain relieve the power cord as it enters your power supply enclosure. The cooling holes that you drill in the top and bottom of your enclosure need to be too small to be able to drop a paperclip into, especially over the AC Mains wiring portion of the power supply. All AC Mains wiring should be totally inaccessible by human hands/fingers when your power supply enclosure is closed up.

There are other safety considerations about shock hazards and fire hazards, but those are the main ones for power supplies powered by the AC Mains (again, in the US where Underwiters Laboratories or UL is the main company where you submit your designs for testing and approval).

If others have some additional safety rules to mention, please chime in. Also, if anybody can speak to variations in this for European safety approvals, that would be helpful.
 
Last edited:
  • #23
Another point -- it is good practice to put heat shrink tubing over the connections from the Hot & Neutral wires to things like the fuse contacts, switch contacts, and connections to the primary side of the transformer. These make no difference when the product is closed up obviously, but make a big difference in technician safety when the product is opened up for service.
 
  • #24
Thank you for the help, I am learning allot from you all and very much appreciate it. I do not have any further questions but I will post pictures and maybe ask a few questions in the future so if anyone is at all interested I welcome you but for now, that will be all. May the force be with you.
 

Similar threads

  • · Replies 9 ·
Replies
9
Views
3K
  • · Replies 8 ·
Replies
8
Views
3K
  • · Replies 36 ·
2
Replies
36
Views
5K
  • · Replies 3 ·
Replies
3
Views
5K
Replies
7
Views
3K
  • · Replies 1 ·
Replies
1
Views
2K
Replies
6
Views
3K
Replies
6
Views
4K
  • · Replies 5 ·
Replies
5
Views
3K
  • · Replies 4 ·
Replies
4
Views
3K