Fixing a 1965 GM Car Radio AM | Troubleshooting Tips

  • Context: Electrical 
  • Thread starter Thread starter John1397
  • Start date Start date
  • Tags Tags
    Car gm Radio
Click For Summary

Discussion Overview

The discussion revolves around troubleshooting a 1965 GM car radio, focusing on electrical issues, potential component failures, and repair techniques. Participants share their experiences and suggestions for diagnosing problems related to the radio's operation, including current draw, solder joint integrity, and component testing.

Discussion Character

  • Technical explanation
  • Debate/contested
  • Exploratory

Main Points Raised

  • One participant describes intermittent functionality of the radio, suggesting a possible broken connection and noting low resistance readings between ground and positive terminals.
  • Another participant recommends inspecting solder joints with a magnifying glass and flexing the circuit board to identify potential faults.
  • Some participants discuss the expected resistance values for components in the radio, indicating that 200 ohms may be reasonable for certain transistor configurations.
  • Concerns are raised about oxidation of contacts and solder joint fractures as potential causes of failure.
  • There is mention of the aging of electrolytic capacitors and the behavior of carbon resistors, with some participants explaining the concept of microphonics and its implications for circuit performance.
  • One participant suggests that excessive current draw may indicate a short in the tuning coil or audio output transistor, while another questions whether a broken connection could cause such a draw.
  • Participants discuss the possibility of finding manuals and schematics online to aid in troubleshooting, with specific references to Delco and Motorola models.
  • There are suggestions for injecting audio signals to diagnose issues further, and one participant notes the importance of checking the dial lamp and its socket.
  • Some participants express uncertainty about the implications of voltage readings at various points in the circuit.

Areas of Agreement / Disagreement

Participants generally agree on the need for careful inspection and testing of components, but there are multiple competing views regarding the causes of the radio's issues and the best approaches to troubleshooting. The discussion remains unresolved with various hypotheses presented.

Contextual Notes

Participants note that the radio's design may vary between models, which could affect troubleshooting approaches. There is also mention of the potential for misinformation regarding repair manuals and components.

Who May Find This Useful

Individuals interested in vintage car restoration, electronics repair, and troubleshooting of older audio equipment may find this discussion relevant.

John1397
Messages
189
Reaction score
18
The radio would work sometimes if it didn't pushing on the tuning buttons hard or hitting the dash underneath would make it work if it didn't work, this has been that way for 30 years, now it does not come on at all. I always thought it must be broken connection some where. I had applied voltage from a battery and sure run down voltage on battery in a short time. I tested with ohm meter between ground and positive had real low reading so I took out circuit board. With board laying on bench it tests 206 and 215 ohms when reversing leads between ground and the point where 12 volts goes to circuit board. I never worked on these type of radios does this not seem kind of low for ohms between positive and negative? It seems to only have three transistors and the big audio output transistor.
 

Attachments

  • 0929181046.jpg
    0929181046.jpg
    65.7 KB · Views: 822
Physics news on Phys.org
I would flip it over and inspect all the solder joints carefully with a magnifying glass.
 
  • Like
Likes   Reactions: jim hardy, davenn and Tom.G
As @CWatters said. Also power it on and flex the circuit board and other components a little. If you get a response, try to narrow down to the area or component that require the least movement for a result. Then a close visual inspection.

The 200 ohm readings you got are reasonable for the low voltage that the meter uses to make the measurement.

There seems to be manuals and schematics available online for these older car radios. There is probably a sticker or marking on it somewhere that states the brand, it could be either Delco or Motorola.
 
John1397 said:
I never worked on these type of radios does this not seem kind of low for ohms between positive and negative?
That is about right for a single transistor, class A audio output stage, that runs on 12Vdc.
The problem is oxidation of a contact, or the fracture of a solder joint. Find it by gentle mechanical provocation.
Time will take it's toll on the electrolytic capacitors and on the leakage of germanium transistors and diodes.
Carbon resistors fail open circuit but can become microphonic or temperature sensitive.
Find the solid fault first, then check and replace the components that are showing their age.
 
CWatters said:
I would flip it over and inspect all the solder joints carefully with a magnifying glass.
John1397 said:
if it didn't pushing on the tuning buttons hard or hitting the dash underneath would make it work

@CWatters is right on.

What I've seen is the joints crack around their bottom right where they join the board.
Like the ones on right, here
upload_2018-9-29_22-10-47.png

Left one looks like a botched repair ? Two distinct layers of solder...

you'll need to use a good magnifying glass and take it out in the bright sunlight. I prefer a jeweler's loupe, myself .

'65 GM you say ?Small world - my daughter has her Great Aunt's 1965 Buick and i expect to be working on that radio soon enough. It stopped working about twenty years ago, before she inherited it

old jim
 

Attachments

  • upload_2018-9-29_22-10-47.png
    upload_2018-9-29_22-10-47.png
    85.4 KB · Views: 967
  • Like
Likes   Reactions: TechTree and davenn
Tom.G said:
Delco or Motorola.
Philco-Ford equals Motorola (think "Edsel" McNamara); i.e., not a GM product.
 
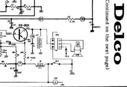
Remember how expensive transistors were back then. So many passive R & C components, yet only three transistors, with a couple of diodes for the AM detector. That suggests a reflex receiver circuit with variable inductance tuning.

If those are IF transformers, then it is a superhet and there needs to be a local oscillator, an IF/audio reflex amplifier, and an audio output stage. That will be an interesting circuit when we find out what it is.
 
Baluncore said:
Carbon resistors fail open circuit but can become microphonic

I never heard that term before. What does it mean? Does the resistance vary with sound?
 
anorlunda said:
I never heard that term before. What does it mean? Does the resistance vary with sound?
Yes. Just like a carbon microphone, only not such a good quality sound, more like clipping.
The same happens with some coaxial cables where the braid or conductor wires can rub together when moved.
 
  • #10
anorlunda said:
I never heard that term before. What does it mean? Does the resistance vary with sound?
what ? microphonic ? … a VERY old term in electronics :wink:

it means they generate noise due to touching / vibration etc

this can be a major problems particularly in RF oscillators where microphonics cause FM'ing of the osc. signal

That is why you often see oscillator circuits with wax all around them even in older transistor radios.
 
  • #11
I think I will soon find it as it was drawing to much current must be short in tuning coil or audio output transistor I applied power to board only, draws only small amount of current all transistor caps diodes test good. Tuning coil has 8 ohms do not know without diagram if this is right, but will put every thing together and unhook one item at a time until I find short. If it still draws excessive current should be able to feel a warm component some where. I do not think a broken connection can cause excessive current draw can it?
 
  • #12
If it's the "Sonomatic", ie no 'Wonderbar' motor driven tuning, it's probably a Delco 728934
and from a search, an antique radio forum said Sam's Photofacts AR30 repair manual covers it. Ebay has a few listed. But you have to be careful for misinformation abounds.
Probably there's a Delco manual out there someplace.
Blogs like this one are sometimes helpful - let Google or Bing work for you.
http://antiqueradios.com/forums/viewtopic.php?f=6&t=308550

In my days i'd have expected five transistors
an RF amplifier near the tuning coil
a local oscillator near the other tuning coil
an IF amplifier , doubtless that metal one between the IF cans
an audio amplifier probably that black one just left of IF cans
and the output power transistor probably mounted to the sheet metal with an insulator .

If you can inject signal from an audio source like a cassette or cd player headphone jack (through about a microfarad to block DC) to wiper of volume control you'll maybe get a clue which direction to chase your trouble.

Good Luck - if you find a schematic, post it ? I'll do likewise.

old jim
 
  • #13
PS might this be a candidate for our DIY thread?
 
  • Like
Likes   Reactions: DrClaude
  • #14
It is a 7291063 AR 23 they had many different numbers but I think they are mostly the same board. More than likely it's one of those non electrolytic capacitors is shorting out those are the one's I figure can never fail.
 
  • #15
John1397 said:
I applied power to board only, draws only small amount of current all transistor caps diodes test good.
Big output transistor isn't on the board, is it ? Likely suspect..

John1397 said:
I do not think a broken connection can cause excessive current draw can it?
If it is in the base biasing circuit of a big transistor with transformer for collector load(hint hint- output transistor) it sure can. It could turn the transistor full 'on'.

Check the dial lamp and its socket too.
 
  • #16
What do you mean by 'excessive current' ?
Have you measured it ?
What kind of battery did you use to test the radio ?

do you have a voltmeter ? Ammeter ?
 
  • #17
jim hardy said:
PS might this be a candidate for our DIY thread?
Yes. I moved the thread.
 
  • Like
Likes   Reactions: jim hardy
  • #18
There seems to be a short some where and checking all the capacitors on that board might find problem anything that has winding's I will not be able to find. When apply 12 volts from power supply the initial amp draw is 1.6 amps in about one second it drops to .33 amp remains there and when measuring voltage at to3 audio output at both base and emitter voltage starts out at 4 volts and one second later goes to ten volts. Out of curiosity I removed wire to base of audio output then amp draw is less than tenth of an amp. I did change audio output transistor but it made no difference.
 
  • #19
John1397 said:
When apply 12 volts from power supply the initial amp draw is 1.6 amps in about one second it drops to .33 amp remains there
Not unreasonable if it includes the dial light.

John1397 said:
both base and emitter voltage starts out at 4 volts and one second later goes to ten volts
That sounds curious.
Is there a resistor from emitter to chassis?
if so check it.
Is there an audio output transfomer ?

Place one voltmeter lead on output transistor base, other on output transistor emitter.
That way you measure its base-emitter drive.
Is it silicon or germanium ? Silicon should be close to 0.6 volts, germanium 0.3.

John1397 said:
Out of curiosity I removed wire to base of audio output then amp draw is less than tenth of an amp.
So it draws maybe ¼ amp ? Doesn't sound bad for a several watt class A amp.

Do you understand transistor biasing ?
see https://www.electronics-tutorials.ws/amplifier/amp_5.html
upload_2018-10-1_9-25-32.png


ten volts across RE is too much for a 12 volt supply..
C1 who blocks DC from previous stage might be leaky,
Biasing resistors R2 or RE which establish quiescent operating current might have drifted high.
R1 who with R2 makes a voltage divider to set base voltage could be low, but carbon resistors usually fail high.

You need your schematic.
Or you'll have to trace out your circuit board and draw a schematic of the part under study
so as to find physically where to measure
Draw one and write on it voltages at E B and C .

old jim
 

Attachments

  • upload_2018-10-1_9-25-32.png
    upload_2018-10-1_9-25-32.png
    5.9 KB · Views: 1,096
  • #20
Of course if that output transistor is a PNP
upload_2018-10-1_9-49-54.png
the circuit will be upside down from what i pasted above,
with base and emitter near 12 volts and collector near ground.
You already measured base and emitter near 12 volts - what does collector show ?

Troubleshooting is like working a jigsaw puzzle .
You establish known facts one by one , building a mental picture from them.

Once you've established what is that output transistor, NPN or PNP, germanium or silicon,
you can judge whether your voltages make sense.
So that ought to be your first "fact" to establish.
Voltages at E B and C will be a clue.
Values of the resistors will tell you what the designer had in mind.

Go man, Go !
 

Attachments

  • upload_2018-10-1_9-49-54.png
    upload_2018-10-1_9-49-54.png
    10.7 KB · Views: 769
  • #21

I was checking to see if speaker wire is connected to any thing I took picture and drew every thing paper but I don't see no connection from collector of output transistor to speaker wire. I was always looking at the transformer and I drew it in diagram as it is hooked up with one wire going to chassis ground and another wire going to electrolyte capacitor ground and the the other two wires are going thru a sleeve and get connect to speaker wire/ Maybe I am not understanding the electorate capacitor right I thought the four pins coming out one is 800 mfd another 400 mfd and another 100 mfd and I thought the fourth pin is ground where the transformer get hooked. I took my speaker wire and connected it to collector of output transistor and I got it to play for a little while then it cut out again
 

Attachments

  • can.JPG
    can.JPG
    9.7 KB · Views: 864
  • #22
John1397 said:
t I don't see no connection from collector of output transistor to speaker wire.
Shouldn't be one. Collector drive primary as in that tutorial.

John1397 said:
looking at the transformer and I drew it in diagram as it is hooked up with one wire going to chassis ground and another wire going to electrolyte capacitor ground
Both wires to ground can't work. Might one of those wires go to the collector(case) of the TO3 transistor instead ?

John1397 said:
I took my speaker wire and connected it to collector of output transistor and I got it to play for a little while then it cut out again
That probably should have wrecked the output transistor and the speaker.

Take some pictures and post them ?
What is part# of output transistor?
What are voltages at emitter base and collector of output transistor? Measure to 1/10 volt, include polarity with black voltmeter lead to chassis gnd. .
 
  • #23
  • #24
your photo doesn't show, try pasting it into Paint and see if anther format will show up.

Your schematic doesn't show a transformer with four wires but only an inductor with two and it's in parallel with speaker
One speaker wire goes to ground
other one goes to junction of collector , inductor and a capacitor.

EDIT (late entry) That the speaker is connected to output transistor collector makes my remark yesterday about wrecking parts , well, just plain WRONG.

upload_2018-10-1_16-31-45.png

It's a PNP so
Collector should be at quite low voltage
emitter and base near ten volts sounds okay.
 

Attachments

  • upload_2018-10-1_16-31-45.png
    upload_2018-10-1_16-31-45.png
    14.3 KB · Views: 958
Last edited:
  • #25
I drew out all wires I disconnected on paper and even took picture when I am all done pin on board where speaker and inductor wire is soldier on goes no where could have been wire underneath that fell off but haven't found any yet. I would think only logical place to connect speaker is to E of Ds-503. I drew up a partial diagram how it is wired the 12 volts goes around capacitor not thru it..
 

Attachments

  • radio.jpg
    radio.jpg
    39.5 KB · Views: 749
Last edited:
  • #26
You're making progress.
Focusing on just the output stage
65Buickradio1.jpg
 

Attachments

  • 65Buickradio1.jpg
    65Buickradio1.jpg
    18.7 KB · Views: 694
  • #27

Attachments

  • upload_2018-10-2_20-35-8.png
    upload_2018-10-2_20-35-8.png
    2.3 KB · Views: 734
  • #28
John1397 said:
I would think only logical place to connect speaker is to E of Ds-503.

E ? perhaps C ?
 
  • #29
I drew it right c is the case and case is bolted to aluminum heat sink and this is mounted to chassis no plastic spacers around bolts just seems like you need to connect speaker wire to emitter. I have picture before I unsoldiered any thing and picture of board. And after first soldering every thing back the first time I did pickup sound after connecting 8 ohm speaker to emitter or yellow wire.


 

Attachments

  • radio62.JPG
    radio62.JPG
    63.8 KB · Views: 547
  • 0929181006.JPG
    0929181006.JPG
    74.5 KB · Views: 581
  • 22.JPG
    22.JPG
    89.5 KB · Views: 628
Last edited:
  • #30
Your friend's picture shows plastic spacers
upload_2018-10-3_14-31-7.png


yours doesn't look like the same heatsink

upload_2018-10-3_14-53-19.png

and i think you have already noticed that.

If your "inductor " has four wires it is almost certainly a transformer.


Is there a part number on that output transistor?
Is there a mica washer underneath , between it and the heatsink?
 

Attachments

  • upload_2018-10-3_14-31-7.png
    upload_2018-10-3_14-31-7.png
    15.5 KB · Views: 594
  • upload_2018-10-3_14-53-19.png
    upload_2018-10-3_14-53-19.png
    18.7 KB · Views: 634
Last edited:

Similar threads

  • · Replies 29 ·
Replies
29
Views
5K
Replies
20
Views
3K
  • · Replies 1 ·
Replies
1
Views
2K
  • · Replies 105 ·
4
Replies
105
Views
13K
Replies
15
Views
3K
  • · Replies 31 ·
2
Replies
31
Views
5K
  • · Replies 6 ·
Replies
6
Views
3K
  • · Replies 42 ·
2
Replies
42
Views
4K
Replies
2
Views
2K
  • · Replies 14 ·
Replies
14
Views
85K