Voltage Substractor simple circuit

  • Thread starter Thread starter Helena Wells
  • Start date Start date
  • Tags Tags
    Circuit Voltage
Click For Summary

Discussion Overview

The discussion centers around modifying a voltage adder circuit to create a voltage subtractor using common emitter amplifier configurations. Participants explore various circuit designs, including emitter followers and common emitter amplifiers, while debating the implications of different configurations on voltage gain and output behavior.

Discussion Character

  • Technical explanation
  • Debate/contested
  • Exploratory

Main Points Raised

  • Some participants describe the original circuit as an emitter follower configuration with a positive voltage gain close to 1.
  • Others suggest using a common emitter configuration, which provides a negative gain, as a potential solution for creating a voltage subtractor.
  • There are claims that the proposed circuit resembles a primitive "OR" gate, with suggestions to consider using current mirrors for voltage arithmetic.
  • Some participants express a preference for avoiding op-amps and focusing solely on common emitter amplifiers.
  • Concerns are raised about the interaction between input voltages and the potential for unwanted current flow if diodes are removed from the circuit.
  • Participants discuss the need for inverting one of the signals to achieve subtraction and the importance of ensuring that the gain of the inverter is 1.0.
  • There are conflicting views on whether the original circuit will function as intended, with some stating it will behave like an OR gate and others asserting that it will not work as hoped.

Areas of Agreement / Disagreement

Participants express multiple competing views on the effectiveness of the proposed circuit configurations, with no consensus reached on a definitive solution for creating a voltage subtractor. Disagreements persist regarding the nature of the original circuit and its output behavior.

Contextual Notes

Some participants highlight limitations in understanding the circuit's behavior, particularly regarding the influence of input voltages on output. There are unresolved questions about the specific requirements for achieving accurate subtraction without introducing complexity.

Helena Wells
Messages
125
Reaction score
9
I have created a voltage adder using this circuit where Va and Vb are the input voltages.

IMG_20200728_231949.jpg

And Vout is between the emitter and the resistor. How can I modify it to a voltage substractor?
 
Engineering news on Phys.org
You show an Emitter Follower configuration there, and yes the voltage gain is positive (and close to 1) through it.

Have you looked the "Common Emitter" configuration with an NPN transistor yet? The gain through that circuit is negative. Have a look at CE circuits, and learn how to set the voltage gain close to negative 1.

And a step better is to start learning opamp circuits. There you can get much more accurate gain control and biasing for things like adders and subtractors. :smile:
 
  • Like
  • Informative
Likes   Reactions: DaveE and etotheipi
berkeman said:
You show an Emitter Follower configuration there, and yes the voltage gain is positive (and close to 1) through it.

Have you looked the "Common Emitter" configuration with an NPN transistor yet? The gain through that circuit is negative. Have a look at CE circuits, and learn how to set the voltage gain close to negative 1.

And a step better is to start learning opamp circuits. There you can get much more accurate gain control and biasing for things like adders and subtractors. :smile:
This is just a common emitter amplifier with 2 inputs instead of 1.
 
What you have drawn is a primitive "OR" gate (if one input is "high", the output is "high". Here is a schematic of a "NOR" gate (common emitter instead of common collector).
1596115093122.png
 
Svein said:
What you have drawn is a primitive "OR" gate (if one input is "high", the output is "high". Here is a schematic of a "NOR" gate (common emitter instead of common collector).
View attachment 267043
Actually 2 inputs with 2 voltages are supposed to increase base current even more than 1 voltage source - > more collector current and less voltage drop on the transistor so Vout will be close to Vcc.
 
  • Like
Likes   Reactions: etotheipi
Helena Wells said:
Yes I know but I don't want op amps involved.Only common emitter amplifiers.
CE amps are inverting (voltage gain is negative), and Emitter Follower amps are non-inverting. If you really want to build a subtractor, you need at least one part of that circuit to be inverting, no? And the other part to be ________ :smile:
 
  • #11
Helena Wells said:
I don't agree see the Common Collector amplifier has a slightly different construction.
How so?
 
  • #12
Will this work?

IMG_20200730_173715.jpg
 
  • #13
berkeman said:
How so?
What you have drawn is an inverter not a common collector amplifier.
 
  • #14
Helena Wells said:
Yes I know but I don't want op amps involved.Only common emitter amplifiers.
Voltages can be converted to currents by resistors.
Current Mirrors use pairs of common emitter transistors to add and subtract currents.

Would you consider using current mirrors to make the voltage arithmetic circuit.
https://en.wikipedia.org/wiki/Current_mirror#Circuit_realizations_of_current_mirrors

If you can define the arithmetic problem, I can design a mirror.
 
  • Like
Likes   Reactions: DaveE and hutchphd
  • #15
Hmm ok.
 
  • #16
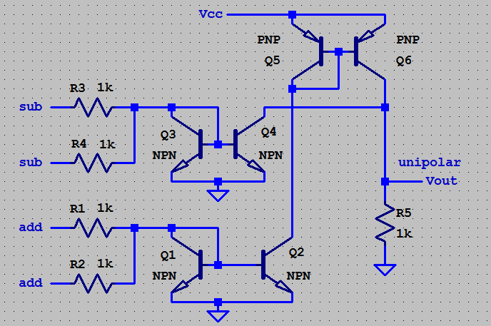
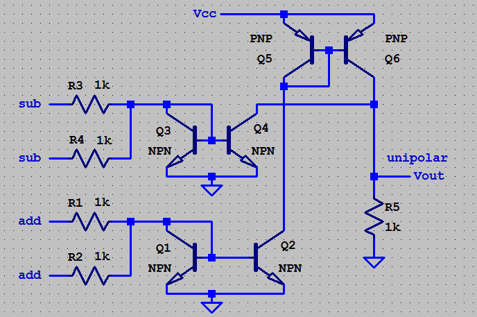
Mirror_Math.png
 
  • Like
Likes   Reactions: berkeman
  • #18
The current that flows through Q1 will mirror through Q2, because their base and emitter voltages are the same.
The current that flows through Q3 will mirror through Q4.
The current that flows through Q5 will mirror through Q6.

Q1 is the total summing currents. Q1, Q2, Q5, Q6 are all equal.
Q3 is the total subtracting currents. Q3 and Q4 are equal.

The Q4 current is removed from the collector of Q6 before the remainder flows through R5.
The output voltage is developed across R5.

Do you have a specific question?
 
  • #19
Baluncore said:
The current that flows through Q1 will mirror through Q2, because their base and emitter voltages are the same.
The current that flows through Q3 will mirror through Q4.
The current that flows through Q5 will mirror through Q6.

Q1 is the total summing currents. Q1, Q2, Q5, Q6 are all equal.
Q3 is the total subtracting currents. Q3 and Q4 are equal.

The Q4 current is removed from the collector of Q6 before the remainder flows through R5.
The output voltage is developed across R5.

Do you have a specific question?
I want to substract voltages.
 
  • #20
If you put voltage X on a sum input and voltage Y on a sub input,
then the output voltage will be X - Y.
 
  • #21
Helena Wells said:
Actually 2 inputs with 2 voltages are supposed to increase base current even more than 1 voltage source - > more collector current and less voltage drop on the transistor so Vout will be close to Vcc.
  1. If you want an addition circuit, remove the diodes (they turn the analog circuit into a digital)
  2. If you want to subtract, invert the signal you want to subtract and then add (a standard common-emitter circuit will invert the signal). Figure out:
    1. How to ensure that the gain of the inverter is 1.0
    2. How to ensure that the DC level of the inverted signal is the same as the non-inverted.
 
  • #22
Baluncore said:
If you put voltage X on a sum input and voltage Y on a sub input,
then the output voltage will be X - Y.
OK.
 
  • #23
Svein said:
  1. If you want an addition circuit, remove the diodes (they turn the analog circuit into a digital)
  2. If you want to subtract, invert the signal you want to subtract and then add (a standard common-emitter circuit will invert the signal). Figure out:
    1. How to ensure that the gain of the inverter is 1.0
    2. How to ensure that the DC level of the inverted signal is the same as the non-inverted.
If I remove the diodes current may flow from 1 input to a second input and I don't want that.And I have posted another circuit which makes the subtraction.
 
  • #24
Helena Wells said:
If I remove the diodes current may flow from 1 input to a second input and I don't want that.
Then isolate the input voltages using emitter followers.
 
  • #25
Svein said:
Then isolate the input voltages using emitter followers.
And make it even more complex? No thank you! Simplicity is king.
 
  • #26
The circuit you originally proposed will not work as you hope.
The base current will be provided almost entirely by the higher input voltage source and the output voltage will be that voltage (minus a diode drop). As @Svein has pointed out it will act as a weird OR gate.
You need to understand this. Can you play with these circuits somehow (either on the bench or simulation)?
 
  • #27
Helena Wells said:
And make it even more complex? No thank you! Simplicity is king.
Sigh. Do you want accuracy or simplicity? Your adder will not work as an adder (as several others have mentioned). I have not seen your subtract circuit.

I think I will have to paraphrase what a university prof once said: "If there is no requirement that the circuit should work, I can make it really simple".
 
  • Like
Likes   Reactions: Vanadium 50
  • #28
Helena Wells said:
Actually 2 inputs with 2 voltages are supposed to increase base current even more than 1 voltage source

Unless I am horribly wrong - no. The output of your circuit will be that defined by the higher of the two voltages VA and VB.
 
  • Like
Likes   Reactions: DaveE and berkeman
  • #29
Borek said:
Unless I am horribly wrong - no. The output of your circuit will be that defined by the higher of the two voltages VA and VB.
You are NOT horribly wrong.
 
  • Like
Likes   Reactions: berkeman
  • #30
Borek said:
Unless I am horribly wrong - no. The output of you
Averagesupernova said:
You are NOT horribly wrong.
Ok but what if the voltages are the same?
 
Last edited by a moderator:

Similar threads

Replies
22
Views
2K
  • · Replies 78 ·
3
Replies
78
Views
6K
Replies
2
Views
2K
  • · Replies 16 ·
Replies
16
Views
3K
  • · Replies 3 ·
Replies
3
Views
2K
  • · Replies 5 ·
Replies
5
Views
2K
  • · Replies 10 ·
Replies
10
Views
2K
  • · Replies 4 ·
Replies
4
Views
2K
  • · Replies 32 ·
2
Replies
32
Views
4K
  • · Replies 1 ·
Replies
1
Views
2K