Why does my LC circuit not oscillate its energy between Electric & Magnetic fields?

Click For Summary

Discussion Overview

The discussion revolves around the behavior of an LC circuit, specifically why it does not oscillate energy between electric and magnetic fields as expected. Participants explore various aspects of the circuit's design, components, and measurement techniques, addressing theoretical and practical considerations.

Discussion Character

  • Exploratory
  • Technical explanation
  • Debate/contested
  • Mathematical reasoning

Main Points Raised

  • The original poster (OP) describes their LC circuit setup, including the inductor and capacitor specifications, and notes that the circuit does not oscillate as expected after the initial discharge.
  • Some participants inquire about the inductance and series resistance of the circuit, suggesting these factors could influence oscillation frequency and duration.
  • Concerns are raised about the capability of standard multimeters to detect oscillations, with suggestions to use an oscilloscope for better measurement accuracy.
  • Participants discuss the timing between removing the power source and measuring the circuit, questioning how this might affect observations.
  • One participant proposes increasing the number of turns on the inductor to lower the resonant frequency into the AM broadcast band, potentially making oscillations detectable.
  • Another suggests using a timer integrated circuit and a transistor to maintain oscillations by switching the DC voltage on and off.
  • There are mentions of superconductors potentially sustaining oscillations indefinitely, but also the idea that energy loss through radiation could prevent perpetual oscillation.
  • Some participants emphasize the need for specific measurement tools, like oscilloscopes or AM radios, to effectively observe the oscillations.
  • Discussions include the original resonant frequency calculations and the implications of changing circuit components to achieve desired oscillation behavior.

Areas of Agreement / Disagreement

Participants express a range of views on the factors affecting oscillation in the LC circuit, with no consensus reached on a definitive solution. There is agreement that standard multimeters may not be suitable for detecting oscillations, but differing opinions on the necessary modifications to the circuit and the role of various components remain unresolved.

Contextual Notes

Limitations include the potential inaccuracies in measurements due to the choice of instruments, assumptions about component behavior, and the dependence on specific circuit configurations. The discussion does not resolve the mathematical steps involved in calculating resonant frequencies or the effects of component changes.

Who May Find This Useful

This discussion may be of interest to individuals exploring LC circuits, those interested in experimental physics, and participants looking to understand the nuances of oscillation behavior in electrical circuits.

  • #121
James2018 said:
Don't worry, I fixed the circuit.
I wasn't.
 
Physics news on Phys.org
  • #122
James2018 said:
If the wires don't touch there, everything is working.
So, do you now hear a quiet frequency in the AM BC band that gets noisy again when you turn off the oscillator?
 
  • #123
Baluncore said:
So, do you now hear a quiet frequency in the AM BC band that gets noisy again when you turn off the oscillator?
C1 and C2 do not allow AC to pass. On one terminal they have full 5 V DC voltage and on the other they have 0 mV. Maybe they are faulty. Only C3 does block 5V of DC and pass 8 mV of AC. Strangely, because they are newly bought just a week ago and by the same manufacturer as C3. I used them in the previous circuit too. Every other component works as intended.

When I said everything was working fine, I meant a circuit identical to the real one, but in the simulation. In reality, the two capacitors don't work.
 
  • #124
Check with ohmmeter that all grounds are connected to battery negative.

Disconnect L1 at the ground end. It should stop the oscillator.
Then measure the base and emitter voltages as in post #117.

Measure the disconnected L1 voltage. That voltage will be Vb or Ve, and tell you if C1 or C2 is shorting.

Meanwhile, I will go for a drive for a few hours.
 
  • Haha
Likes   Reactions: Tom.G
  • #125
Your circuit works at 0.1 mV AC and the power dissipates quickly without having the chance to be radiated. Perhaps my battery is low quality, perhaps what the engineers use is an AC-to-DC converter instead of a battery.
Whether I use a professional inductor with ferrite core or a homemade inductor, the result is the same. I cannot get even 1 mV of AC.

This is different from my first, imperfect circuit, which worked at 10 mV AC, although not producing a sine wave, but an irregular noise.
 
Last edited:
  • #126
A digital multimeter will not measure a 1 MHz voltage or current. That is why you get silly results like 0.1 mV AC.

The circuit I gave you runs on about 200 uA total. That is almost nothing.
The RF output comes from the magnetic field of the inductor, where there is a 1 MHz current oscillating between ±2.6 mA, plotted below in yellow.
The base voltage is plotted in red, with the emitter voltage in green.

If you disconnect the inductor at the ground end, the oscillator will stop.
Then measure the base voltage, Vb, which will be about 2.5 V.
Also measure the emitter voltage, Ve, which will be about 1.6 V.


Colpitts_Waveform.png
 
  • Like
Likes   Reactions: James2018
  • #127
Baluncore said:
A digital multimeter will not measure a 1 MHz voltage or current. That is why you get silly results like 0.1 mV AC.

The circuit I gave you runs on about 200 uA total. That is almost nothing.
The RF output comes from the magnetic field of the inductor, where there is a 1 MHz current oscillating between ±2.6 mA, plotted below in yellow.
The base voltage is plotted in red, with the emitter voltage in green.

If you disconnect the inductor at the ground end, the oscillator will stop.
Then measure the base voltage, Vb, which will be about 2.5 V.
Also measure the emitter voltage, Ve, which will be about 1.6 V.
I connected my multimeter in series between the capacitor and the inductor and it detects 2 uA maximum, not 200 uA of AC. I suppose this is why the radio AM antenna is not perturbed.
 
  • #128
James2018 said:
I connected my multimeter in series between the capacitor and the inductor and it detects 2 uA maximum, not 200 uA of AC. I suppose this is why the radio AM antenna is not perturbed.
There are two capacitors and an inductor that connect to that node. Which one did you try? It is your multimeter that is not perturbed. It is not designed to measure AC current at RF frequencies.

I believe your coil is too long for its diameter, and the capacitors are too high a value. For an air cored coil, the length should be similar to, or less than the diameter.
What wire have you used to wind the coil? Is it insulated, have you got a shorted turn?

James2018 said:
no problem I will increase the coil length of the variable inductor so it can have 0.506 uH instead of 1.35 uH to get a resonant frequency of 1.001 MHz.
37 turns, 6.4 cm long = 64 mm long. 0.8 cm = 8 mm diameter.
I calculate 1.7255 µH.
If your series capacitors make 50 nF. Then the frequency = 541.8 kHz.
Being at the very edge of the AM BC band, there is a 50% chance the oscillator frequency will not fall in the band.
That is why I suggest 1 MHz as the target.
 
  • #129
Baluncore said:
There are two capacitors and an inductor that connect to that node. Which one did you try? It is your multimeter that is not perturbed. It is not designed to measure AC current at RF frequencies.

I believe your coil is too long for its diameter, and the capacitors are too high a value. For an air cored coil, the length should be similar to, or less than the diameter.
What wire have you used to wind the coil? Is it insulated, have you got a shorted turn?


37 turns, 6.4 cm long = 64 mm long. 0.8 cm = 8 mm diameter.
I calculate 1.7255 µH.
If your series capacitors make 50 nF. Then the frequency = 541.8 kHz.
Being at the very edge of the AM BC band, there is a 50% chance the oscillator frequency will not fall in the band.
That is why I suggest 1 MHz as the target.
The wire used to wind the coil is thin steel wire. There is no shorted turn because this wire is elastic and the turns do not touch each other. The entire circuit is made of elastic steel wire except the very thin copper wire bits that connect to the base, collector and emitter of the transistor.

I connected in series means I connected the inductor to one terminal of the ammeter and the wire that connects the tank circuit to the inductor to the other terminal of the ammeter. I registered no more than 2 microamperes. And the AM radio is not perturbed either. Even so, the radio AM has the 530 KHz frequency.
x1.png
 
  • #130
I bought 4 meters thin insulated multifilar copper wire and I will rebuild the circuit. Let's see if it works this time.
 
  • #131
James2018 said:
C1 and C2 do not allow AC to pass.
You don't mean that. Capacitors do not pass DC (infinite impedance).
 
  • #132
sophiecentaur said:
You don't mean that. Capacitors do not pass DC (infinite impedance).
One of my capacitors in my circuit passes AC and blocks DC while the other two block both AC and DC. Or so the multimeter tells me. Maybe the ones not passing AC are flawed or maybe the multimeter has a slow response.
 
  • #133
OK I built a new circuit with copper wire and I used an inductor made of steel wire with 5.5 cm length, 21 turns and 8 mm diameter. That would be 0.506 uH. Which coupled with effective capacitance of 50 nF because of the two 100 nF capacitors in series in the tank circuit, would be a resonant frequency of 1001 KHz AM.
 
  • #134
James2018 said:
C1 and C2 do not allow AC to pass.

sophiecentaur said:
You don't mean that. Capacitors do not pass DC (infinite impedance).
A capacitor (value C) has a reactance Xc = 1/2πfC. That will tell you how much current will pass for 1V PD. A few sums can be very useful. What current would the 220pF capacitor pass for 1V at 1MHz? Would your meter detect that - bearing in mind its likely frequency response? (Ignore the phase.)
 
  • #135
IMG_20241002_164126.jpg
 
  • #136
There are big problems with your tank circuit. The L and C values you have chosen make it difficult for the oscillator to start. You need to wind a higher inductance coil. The way you have it now, the circulating current in the tank would need to be ±250 mA to keep it oscillating, that might be possible if your wire was thick enough, and the capacitors were perfect, but they are not.

There are good reasons to build the tank circuit for 1 MHz using;
C2 = 1 nF ; C3 = 220 pF ; L1 = 120 uH .

MW BC band coils can be wound on toilet roll tubes. For 120 uH you should wind 75 turns, on a 38 mm diameter tube, and spread the coil over a length of 50 mm. That will require 9 metres of wire, but it will work well.
 
  • #137
Baluncore said:
There are big problems with your tank circuit. The L and C values you have chosen make it difficult for the oscillator to start. You need to wind a higher inductance coil. The way you have it now, the circulating current in the tank would need to be ±250 mA to keep it oscillating, that might be possible if your wire was thick enough, and the capacitors were perfect, but they are not.

There are good reasons to build the tank circuit for 1 MHz using;
C2 = 1 nF ; C3 = 220 pF ; L1 = 120 uH .

MW BC band coils can be wound on toilet roll tubes. For 120 uH you should wind 75 turns, on a 38 mm diameter tube, and spread the coil over a length of 50 mm. That will require 9 metres of wire, but it will work well.
But with 6.3 cm length, 6 turns, 3 cm diameter of insulated copper wire coil I get a 508 nanoHenries inductor which with 50 nF effective capacitance give a resonant frequency of 0.9986 MHz. In this new circuit, the two 100 nF capacitors in series give an effective capacitance of 50 nF.
 
  • #138
Baluncore said:
There are big problems with your tank circuit. The L and C values you have chosen make it difficult for the oscillator to start. You need to wind a higher inductance coil. The way you have it now, the circulating current in the tank would need to be ±250 mA to keep it oscillating, that might be possible if your wire was thick enough, and the capacitors were perfect, but they are not.

There are good reasons to build the tank circuit for 1 MHz using;
C2 = 1 nF ; C3 = 220 pF ; L1 = 120 uH .

MW BC band coils can be wound on toilet roll tubes. For 120 uH you should wind 75 turns, on a 38 mm diameter tube, and spread the coil over a length of 50 mm. That will require 9 metres of wire, but it will work well.
If I use a 470 uH inductor with ferrite core, what capacitance value would I need? By the way they do not really have a 1 nF capacitor anywhere for sale, but I did find a 220 pF capacitor and a 15 nF capacitor.
 
  • #139
James2018 said:
If I use a 470 uH inductor with ferrite core, what capacitance value would I need?
For 1 MHz ;
f = 1 / ( 2 * Pi * Sqrt( L * C ) ) hertz.
C = 1 / ( L * ( 2 * Pi * f )^2 ) farad.
C = 53.9 pF.
 
  • #140
Baluncore said:
For 1 MHz ;
f = 1 / ( 2 * Pi * Sqrt( L * C ) ) hertz.
C = 1 / ( L * ( 2 * Pi * f )^2 ) farad.
C = 53.9 pF.
But for 700 KHz I would need two 220 pF connected in series. That I can do. Hopefully if they still have 220 pF capacitors in stock.
You know when this 470 uH inductor with ferrite core is directly connected to a battery, it turns the compass by 100 degrees, from South to North-West.
 
  • #141
Even with two 220 pF connected in series and a 470 uH inductor it still is no radio silence at 700 KHz.
 
  • #142
James2018 said:
Even with two 220 pF connected in series and a 470 uH inductor it still is no radio silence at 700 KHz.
Is there radio silence somewhere else in the band?
If not, slide the ferrite rod slowly out of the coil, listening for when the oscillator frequency moves up through the band.
Check the battery voltage, 5V; the base voltage, 2.5V; and the emitter voltage, 1.8V .

Why does nothing work for you?
Did you solder the wires or glue them?
 
  • Haha
Likes   Reactions: sophiecentaur
  • #143
Baluncore said:
Is there radio silence somewhere else in the band?
If not, slide the ferrite rod slowly out of the coil, listening for when the oscillator frequency moves up through the band.
Check the battery voltage, 5V; the base voltage, 2.5V; and the emitter voltage, 1.8V .

Why does nothing work for you?
Did you solder the wires or glue them?

We haven't taken the quality factor into consideration. Use this calculator to check quality factor, assuming effective capacitance is 110 pF and inductance is 470 uH: https://www.omnicalculator.com/physics/rlc-circuit
It is for RLC circuit, but for this Collpits oscillator I don't know what the effective resistance is.

And yet, I have to mention the previous Collpits oscillator did work, albeit emitting a disorted noisy radio waves because of the low resistances.
 
  • #144
James2018 said:
It is for RLC circuit, but for this Collpits oscillator I don't know what the effective resistance is.
Then measure the resistance of the coil with your multimeter.
James2018 said:
And yet, I have to mention the previous Collpits oscillator did work, albeit emitting a disorted noisy radio waves because of the low resistances.
I don't believe it worked. The low value resistors stopped the oscillator by over-loading the battery.
 
  • #145
Baluncore said:
Then measure the resistance of the coil with your multimeter.

I don't believe it worked. The low value resistors stopped the oscillator by over-loading the battery.
The resistance of my coil is 7. 2 Ohms. It gives a quality factor of 287.1 and a frequency of 700 KHz.
 
Last edited:
  • #146
Baluncore said:
Is there radio silence somewhere else in the band?
If not, slide the ferrite rod slowly out of the coil, listening for when the oscillator frequency moves up through the band.
Check the battery voltage, 5V; the base voltage, 2.5V; and the emitter voltage, 1.8V .
What voltages did you measure?
 
  • #147
Baluncore said:
What voltages did you measure?
Unlike a LED lighting up from this battery, this circuit doesn't even draw any voltage. It says 0 V near the battery. Certainly if this circuit works for other persons, maybe some components I used are flawed.
 
  • #148
James2018 said:
Unlike a LED lighting up from this battery, this circuit doesn't even draw any voltage. It says 0 V near the battery.
I think you mean it does not draw current, because it is open circuit.

So the battery is not flat, but the wires are not connected.
How do you join wires to components?
Test the connection resistance with your multimeter.

Your blurry photos show what looks like clear sticky tape being used to hold wires down. The static electricity from the tape, when it is unrolled, may destroy the transistor base junction.
 
  • #149
Baluncore said:
I think you mean it does not draw current, because it is open circuit.

So the battery is not flat, but the wires are not connected.
How do you join wires to components?
Test the connection resistance with your multimeter.

Your blurry photos show what looks like clear sticky tape being used to hold wires down. The static electricity from the tape, when it is unrolled, may destroy the transistor base junction.
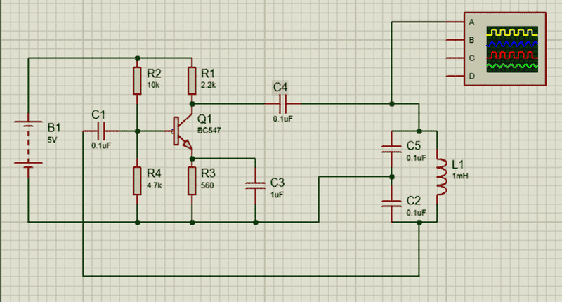
No, I have made the proper circuit by the original diagram and now it works. I have used those 2.2k, 4.7k, 10k and 560 Ohms resistances and it works. The only thing I did change was the tank circuit, with C5 and C2 replaced by 220 pF capacitors and the L1 replaced by the 470 uH inductor.

The antenna now has 10 mV of AC on average. No more 0 volts detection.

By the way, I tried other versions of the Collpits oscillator and they didn't work also, only this version did.

Thank you so much for your time and effort to try and help me.

Captură de ecran 2024-10-04 115812.png
 

Attachments

  • Captură de ecran 2024-10-04 115812.png
    Captură de ecran 2024-10-04 115812.png
    39.1 KB · Views: 77
Last edited:
  • #150
Can you hear the oscillator as a silent frequency on the AM radio ?
 

Similar threads

  • · Replies 4 ·
Replies
4
Views
2K
  • · Replies 15 ·
Replies
15
Views
2K
  • · Replies 4 ·
Replies
4
Views
2K
  • · Replies 50 ·
2
Replies
50
Views
15K
  • · Replies 30 ·
2
Replies
30
Views
4K
  • · Replies 5 ·
Replies
5
Views
2K
  • · Replies 8 ·
Replies
8
Views
3K
  • · Replies 4 ·
Replies
4
Views
3K
  • · Replies 7 ·
Replies
7
Views
5K
  • · Replies 1 ·
Replies
1
Views
2K