Understanding Opamp Circuit Gain Calculation: Ideal vs. Practical Analysis

Click For Summary

Discussion Overview

The discussion revolves around calculating the gain (A=Vo/Vin) of an op-amp circuit, specifically comparing ideal op-amp assumptions with practical considerations. Participants explore various methods for analysis, including KCL (Kirchhoff's Current Law) and voltage divider techniques, while addressing the implications of ideal versus non-ideal conditions.

Discussion Character

  • Technical explanation
  • Debate/contested
  • Mathematical reasoning

Main Points Raised

  • One participant asserts that for ideal op-amps, input currents are zero, leading to the conclusion that I4 must also be zero based on KCL.
  • Another participant challenges this by stating that I4 cannot be zero, suggesting that Va (the voltage at a specific node) is not zero and has a path to ground through resistors R3 and R4.
  • A suggestion is made to use voltage divider math to derive Va in terms of Vin and the resistors, which some participants find helpful.
  • There is a discussion about the placement of op-amp symbols and the importance of consistency in their representation.
  • One participant expresses confusion about applying KCL to the ground node, questioning its necessity and relevance in circuit analysis.
  • A later reply clarifies that writing a KCL equation for the ground node is often redundant, as it does not provide additional information beyond what is derived from other nodes.
  • Another participant indicates they successfully solved the problem using the suggested method but remains uncertain about the application of KCL to the ground node.
  • One participant points out that V1 will only equal V2 if there is negative feedback in the first op-amp, suggesting a condition that must be met for the initial assumption to hold.

Areas of Agreement / Disagreement

Participants express differing views on the application of KCL at the ground node and the assumptions regarding voltages in the circuit. There is no consensus on the necessity of KCL for the ground node, and the discussion reflects multiple competing interpretations of the circuit behavior.

Contextual Notes

Some assumptions about ideal op-amps and the conditions for voltage equality are debated, highlighting the dependence on circuit configuration and feedback mechanisms. The discussion also reveals a lack of clarity regarding the implications of KCL in specific nodes.

etf
Messages
179
Reaction score
2
Hi!
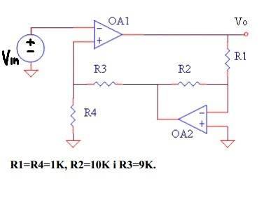
My task is to calculate gain A=Vo/Vin for circuit on scheme (OPAMPS are ideal):

postavka.jpg


Since OPAMPS are ideal, input currents are zero and V1=V2=Vin, V11=V22=0:

111.jpg


KCL for node 0 suggests us that current through R4 (I4) must be zero:

222.jpg


On the other hand, we can calculate I4 as:

333.jpg


:confused: :confused: :confused:

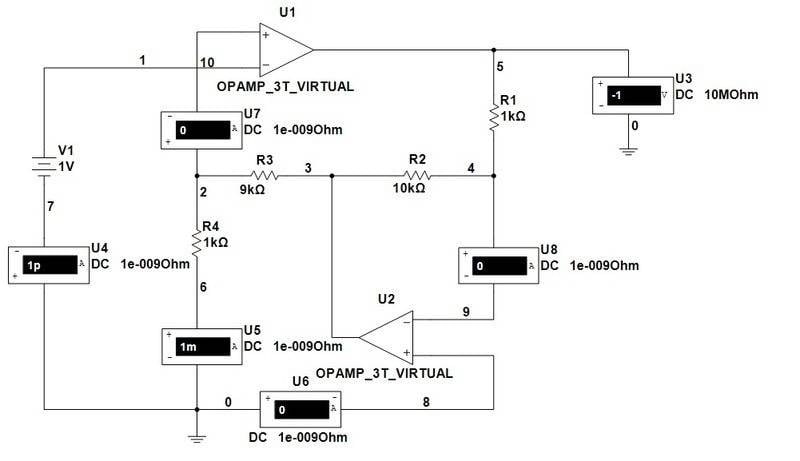
I tested circuit using Multisim and I got this:

sim.jpg


For any input voltage Vin we have on output Vo=-Vin
 
Physics news on Phys.org
etf said:
Hi!
My task is to calculate gain A=Vo/Vin for circuit on scheme (OPAMPS are ideal):

KCL for node 0 suggests us that current through R4 (I4) must be zero:

View attachment 73245

I don't know where you get I4 = 0V in your 3rd figure. It's not zero, as your next calculation and the simulation show.

I would approach this problem by using voltage divider math. Label the central node voltage Va (the output of the right-hand opamp). Then write the KCL equation for that node. That gives you an equation that involves Va and Vin, and R2 and R3. Re-arrange that equation to give you Va in terms of Vin and those two resistors.

Then write the voltage divider equation for the left two resistors. Va is divided down to Vin by R3 and R4. Use those two equations to solve for Va in terms of Vin, and then use Va to calculate Vout.

Give that approach a try and see if it works for you... :smile:
 
  • Like
Likes   Reactions: 1 person
BTW, it's best if you can make all of your opamp symbols have a consistent placement of the + and - inputs. The original figure used symbols with the - input on top and the + input on the bottom (which is the way I prefer to draw opamps). In your drawing tool, it looks like you rotated the standard opamp symbol instead of mirroring it, to make the right-pointing opamp. If possible, try to just use "mirror" instead of "rotate" when you make an opposite-facing symbol. Just a suggestion... :smile:
 
berkeman said:
I don't know where you get I4 = 0V in your 3rd figure.
Well, input resistances of ideal OPAMPs are infinite so input currents for both OPAMPs are zero and, since they are zero, I4 also must be zero (KCL equation for node 0: 0A+0A-I4=0, I4=0) ?
 
etf said:
Well, input resistances of ideal OPAMPs are infinite so input currents for both OPAMPs are zero and, since they are zero, I4 also must be zero (KCL equation for node 0: 0A+0A-I4=0, I4=0) ?

I don't know where your "Node 0" is. But Va is not zero, and it has a path through resistors R3 and R4 to ground, so I4 will be non-zero.

Did you write the equations that I suggested? What solution did you find?
 
I marked node 0 with green colour:

222.jpg


I didn't try your method yet...
 
etf said:
I marked node 0 with green colour:

View attachment 73268

I didn't try your method yet...

That point is ground. You don't usually write a KCL equation for the ground node when solving for a circuit. Let us know how my method works out for you.
 
I solved it using your method and I got correct result. Thanks :)
But I'm still confused about KCL for ground node. KCL should be always satisfied for every node.
 
etf said:
I solved it using your method and I got correct result.
But I'm still confused about KCL for ground node. KCL should be always satisfied for every node. Thanks berkeman!

Great! :smile:

As for the ground node, its KCL equation would be redundant with the other equations that you have written for the other nodes in the circuit. That's why folks don't bother to write a KCL eauation at the ground node -- it's just extra work that doesn't buy you anything.
 
  • #10
etf said:
Hi!
My task is to calculate gain A=Vo/Vin for circuit on scheme (OPAMPS are ideal):

View attachment 73243

Since OPAMPS are ideal, input currents are zero and V1=V2=Vin, V11=V22=0:

Your above assumption is incorrect.
V1 will only equal V2 if there is negative feedback in op-amp 1.
 

Similar threads

  • · Replies 2 ·
Replies
2
Views
1K
  • · Replies 18 ·
Replies
18
Views
3K
Replies
15
Views
3K
  • · Replies 12 ·
Replies
12
Views
3K
  • · Replies 6 ·
Replies
6
Views
3K
  • · Replies 3 ·
Replies
3
Views
2K
  • · Replies 1 ·
Replies
1
Views
3K
  • · Replies 3 ·
Replies
3
Views
2K
  • · Replies 1 ·
Replies
1
Views
3K
  • · Replies 6 ·
Replies
6
Views
10K