Nodal Analysis of a combo circuit

Click For Summary
SUMMARY

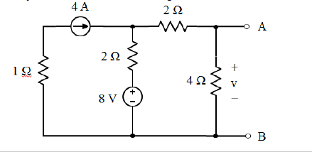
The discussion focuses on the application of Kirchhoff's Current Law (KCL) to analyze a combo circuit involving two voltage points, V1 and V2, and a 2-ohm resistor. The user initially set up KCL equations based on their reference point but encountered difficulties in obtaining the correct solution. The equations formulated were: -4 + (V1 - 8)/2 + (V1 - V2)/2 = 0 for V1 and (V2 - V1)/2 + V2/4 = 0 for V2. The community member, SteliosVas, confirmed the approach but suggested the user re-evaluate their calculations to find the correct answer.

PREREQUISITES
  • Understanding of Kirchhoff's Current Law (KCL)
  • Basic circuit analysis techniques
  • Familiarity with voltage and resistance concepts
  • Ability to solve simultaneous equations
NEXT STEPS
  • Review KCL applications in circuit analysis
  • Practice solving simultaneous equations in electrical circuits
  • Explore circuit simulation tools like LTspice for validation
  • Study the impact of different resistor values on circuit behavior
USEFUL FOR

Electrical engineering students, circuit designers, and anyone interested in mastering circuit analysis techniques using KCL.

SteliosVas
Messages
70
Reaction score
0

Homework Statement



Attached is a image of the circuit that I am attempting to analyze:

Homework Equations



KCL

The Attempt at a Solution



So I know I should assign a place in the circuit where I should preform KCL after selecting a reference point.

I selected the reference point as the 2ohm resistor with the right hand side being V2 and the left as V1

Would the KCL at v1 be:

-4+(v1-8)/2+(v1-v2)/2 =0

and KCL at v2 be:

(v2-v1)/2 + v2/4 =0

But I didn't get the right answer. I have not sure now...
 

Attachments

  • Screen Shot 2016-05-31 at 6.08.58 PM.png
    Screen Shot 2016-05-31 at 6.08.58 PM.png
    3.3 KB · Views: 565
Physics news on Phys.org
Hi SteliosVas. What you have written looks right. So try again solving these equations.

What are you given as the correct answer?
 
  • Like
Likes   Reactions: donpacino

Similar threads

Replies
2
Views
2K
  • · Replies 15 ·
Replies
15
Views
4K
  • · Replies 4 ·
Replies
4
Views
4K
  • · Replies 35 ·
2
Replies
35
Views
7K
  • · Replies 1 ·
Replies
1
Views
2K
  • · Replies 5 ·
Replies
5
Views
2K
  • · Replies 6 ·
Replies
6
Views
2K
  • · Replies 7 ·
Replies
7
Views
2K
  • · Replies 1 ·
Replies
1
Views
3K
  • · Replies 1 ·
Replies
1
Views
3K