Applying symmetry to an asymmetrical circuit

  • Context: Engineering 
  • Thread starter Thread starter sergiohjm
  • Start date Start date
  • Tags Tags
    Circuit Symmetry
Click For Summary

Discussion Overview

The discussion revolves around solving a circuit problem that involves applying symmetry and the superposition theorem. The circuit in question is nearly symmetrical but has slight differences, such as a source on one side and an unknown impedance on the other. Participants explore various methods to determine the potential difference across the unknown impedance and its value when a specific condition is met.

Discussion Character

  • Exploratory
  • Technical explanation
  • Debate/contested
  • Mathematical reasoning
  • Homework-related

Main Points Raised

  • One participant expresses difficulty in solving the circuit using only Kirchhoff's laws and seeks assistance.
  • Another suggests starting with deductions about the currents in each branch when the voltage across a specific inductor is zero, indicating that Kirchhoff's Current Law (KCL) may be useful.
  • Some participants argue that superposition may not be applicable due to the nature of the circuit elements involved.
  • A suggestion is made to model the circuit using Z-parameters, highlighting the symmetry in the network.
  • Concerns are raised about the relevance of referring to resonators and center-tapped transformers for students struggling with basic circuit analysis.
  • Participants discuss the implications of a zero voltage condition across one inductor and its significance for simplifying the problem.
  • There is a debate about the interpretation of the unknown impedance, with some assuming it to be a pure resistance while others question this assumption.
  • Clarifications are sought regarding the schematic and the values of the inductors, suggesting potential discrepancies in the problem setup.

Areas of Agreement / Disagreement

Participants do not reach a consensus on the best approach to solve the problem. There are competing views on the applicability of Kirchhoff's laws, the use of superposition, and the interpretation of the unknown impedance.

Contextual Notes

Some participants note that the problem statement may not clearly define the nature of the unknown impedance, leading to different interpretations. Additionally, there are discussions about the complexity of the circuit analysis and the potential for error in using Kirchhoff's laws.

sergiohjm
Messages
2
Reaction score
1
Thread moved from the technical forums to the schoolwork forums
Homework Statement
.
Relevant Equations
.
Hello everyone,
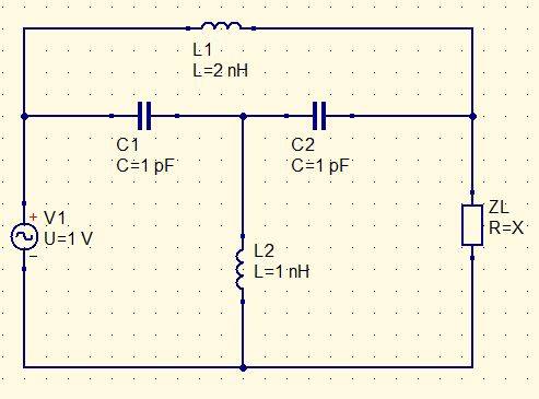
I need to solve a problem applying symmetry and superposition theorem but the problem is that the circuit is almost symetrical but has little differences in both sides (the source in the left side and the unknown impedance in the right side). I couldn't solve the problem using only Kirchoff's laws.
An example would be:
Captura.JPG

I know I can separate L1 in two inductances in series and L2 in two inductances in parallel but I don't know what to do with ZL.
The problem asks to determine the potential difference in ZL and the value of ZL when the potential in L2 is 0.
I would thank any help no matter how small
Thanks in advance
 
  • Like
Likes   Reactions: Delta2
Physics news on Phys.org
You can start with some deductions about the currents in each branch when the voltage across L2 is 0. KCL will be helpful.
 
sergiohjm said:
I couldn't solve the problem using only Kirchoff's laws.
I guarantee that this circuit can be solve with Kirchhoff's laws. I'm not clear about if that is allowed here, but it is absolutely something that you will need to know in the future.

I haven't thought too hard about this solution, but I think you have to use Kirchhoff's laws to solve the more general question posed. But then maybe I've missed some trick to simplify things.

Superposition applies to circuits with multiple independent sources, I don't see how it's useful here. In particular, it does not apply to changing circuit elements or values (like ZL) that aren't independent current or voltage sources.
 
If you're familiar with simple networks, you could model the inductor & capacitor network using something like Z-parameters and then add the source and load to find a solution. That network has obvious symmetry which will show up in the Z matrix. But I doubt that is really different than using Kirchhoff.

BTW, this network is called a "bridged-tee", "bridge t", or similar by EEs. It very often (but not always) has symmetric values.
 
Thank you very much for your answer. I’ll try solving the problem in this way again, I think I should be able taking into account the voltage across L2.

The only problem is that our teacher adviced us to use superposition and symmetry. But maybe is complicating unnecessarily things.
 
Welcome to PF.

sergiohjm said:
The only problem is that our teacher adviced us to use superposition and symmetry.
This is a trick question.

C1 in series with C2 is a centre tapped capacitor,
that with L1 makes a centre tapped resonator.
Think of L1+C1+C2 as a centre tapped transformer.

Under what condition will V(L2) = zero?
 
Baluncore said:
Welcome to PF.This is a trick question.

C1 in series with C2 is a centre tapped capacitor,
that with L1 makes a centre tapped resonator.
Think of L1+C1+C2 as a centre tapped transformer.

Under what condition will V(L2) = zero?
Yes, but, will this help a student that is having problems solving a simple network with Kirchhoff's laws?
Do you really think referring to resonators and center-tapped transformers will be helpful?
 
  • Like
Likes   Reactions: Delta2
sergiohjm said:
Thank you very much for your answer. I’ll try solving the problem in this way again, I think I should be able taking into account the voltage across L2.

The only problem is that our teacher adviced us to use superposition and symmetry. But maybe is complicating unnecessarily things.
What is the current through L2 when the voltage (potential) across it is zero?
What does that tell you about the current through the capacitors?
Then, what does that tell you about the voltage across the capacitors?
Then, what would KVL tell you about the voltages in the capacitor-source-load loop?
 
DaveE said:
Yes, but, will this help a student that is having problems solving a simple network with Kirchhoff's laws?
Do you really think referring to resonators and center-tapped transformers will be helpful?
Yes. The centre-tapped transformer reference was a clue.

Looking for and recognising simple (lossless) resonators is part of the exercise. It resolves the whole of the problem without the massive error prone exercise in KL, followed by cancellation.

The resonator, with L2, is a symmetrical circuit. Apart from that there is only the source and a load.

The zero voltage across L2 is the biggest clue that could ever be given.
The source and load must be very simply related.

I await a solution via KL.
I will be interested to see if it confirms the answer.
 
  • #10
Baluncore said:
The zero voltage across L2 is the biggest clue that could ever be given.
Yes, but it is also the problem statement. Without that condition the solution is a mess. It allows us to solve a much simpler network, with some known values to allow solving one thing at a time. Much better than a 6D matrix inversion, even if it has a lot of 0's.
 
  • #11
sergiohjm said:
Thank you very much for your answer. I’ll try solving the problem in this way again, I think I should be able taking into account the voltage across L2.

The only problem is that our teacher adviced us to use superposition and symmetry. But maybe is complicating unnecessarily things.
Did your teacher "advise" you, or "require" you to use superposition and symmetry?
 
  • #12
sergiohjm said:
Homework Statement:: .
Relevant Equations:: .

Hello everyone,
I need to solve a problem applying symmetry and superposition theorem but the problem is that the circuit is almost symetrical but has little differences in both sides (the source in the left side and the unknown impedance in the right side). I couldn't solve the problem using only Kirchoff's laws.
An example would be:
View attachment 287460
I know I can separate L1 in two inductances in series and L2 in two inductances in parallel but I don't know what to do with ZL.
The problem asks to determine the potential difference in ZL and the value of ZL when the potential in L2 is 0.
I would thank any help no matter how small
Thanks in advance
sergiohjm, the schematic you posted here appears to have been drawn by you, and not to be the actual schematic supplied with the problem statement. Is this true?

Please check the values of L1 and L2 because they are not in the ratio usually found in a bridged tee notch network--I think they may be switched.
 
  • #13
Baluncore said:
Yes. The centre-tapped transformer reference was a clue.

Looking for and recognising simple (lossless) resonators is part of the exercise. It resolves the whole of the problem without the massive error prone exercise in KL, followed by cancellation.

The resonator, with L2, is a symmetrical circuit. Apart from that there is only the source and a load.

The zero voltage across L2 is the biggest clue that could ever be given.
The source and load must be very simply related.

I await a solution via KL.
I will be interested to see if it confirms the answer.
Are you sure that it is possible for the voltage across L2 to be zero in the given circuit if ZL is a pure resistance with a finite value?
 
  • #14
The Electrician said:
Are you sure that it is possible for the voltage across L2 to be zero in the given circuit if ZL is a pure resistance with a finite value?
Where is it specified that ZL must be a pure resistance with a finite value?
 
  • #15
Baluncore said:
Where is it specified that ZL must be a pure resistance with a finite value?
The problem asks for the value of ZL. On the schematic under the ZL designator it says "R=X". The "X" is a common designator for an unknown, and the "R" is for resistor. So I took "R=X" to mean that ZL is a resistor of unknown value, presumably finite. The problem gives us no other clue as to the nature of ZL. I certainly wouldn't stake my life on this. How do you interpret the "R=X"?
 
  • #16
The Electrician said:
The problem asks for the value of ZL. On the schematic under the ZL designator it says "R=X". The "X" is a common designator for an unknown, and the "R" is for resistor. So I took "R=X" to mean that ZL is a resistor of unknown value, presumably finite. The problem gives us no other clue as to the nature of ZL. I certainly wouldn't stake my life on this. How do you interpret the "R=X"?
Nope. IDK about the question, but I do know the answer.
 
  • #17
To say that the voltage across L2 is zero means that the top of L2 is at ground potential, which apparently allows the "center tapped transformer" to work its magic. It's tempting to think that the presence of L2 makes the "center tapped transformer" work. But if the voltage across L2 is zero, then L2 can be removed without changing the circuit behavior, and what will provide the "ground" at the center tap so it will work?
 
  • #18
The Electrician said:
How do you interpret the "R=X"?
I see the text there as a mistranslation from the original question.

R is resistance = the real part of impedance.
X is reactance = the imaginary part of impedance.
Z = R +j X, the complex impedance.

It could mean that the real and imaginary components are equal, but I discount that on the grounds that it does not appear in the problem statement, and the OP submitted this as an example of a type of problem.
 
  • #19
The Electrician said:
what will provide the "ground" at the center tap so it will work?
That is provided by the artificial constraint that ZL WILL make that condition happen. This isn't a question about the network, it is about the network with a very special value of ZL.
 
  • #20
This network, without the load, is comprised entirely of reactive elements. What are the chances that a resistive load provides the required balance of no voltage at L2? Hint: yes but only at one frequency, where, BTW, other problems occur.

Seriously, this is not a difficult algebraic solution once you look at the consequences of having no voltage at L2. As we have said, the network gets much simpler in that case. At some point maybe I'll post the solution, but I'm waiting for the OP to learn stuff first.
 
  • #21
sergiohjm said:
An example would be: ...
@sergiohjm you have "made a rod for your own back".
Maybe you should post the original problem exactly as it was given to you.
 
  • #22
sergiohjm said:
Thank you very much for your answer. I’ll try solving the problem in this way again, I think I should be able taking into account the voltage across L2.

The only problem is that our teacher adviced us to use superposition and symmetry. But maybe is complicating unnecessarily things.
The circuit can be redrawn like this:
Bridged T.png

If ZL is not present all we have is a voltage divider with L2 as the bottom impedance, and the combination of L1, C1, and C2 as the top impedance. It's almost trivial to develop an expression for the output of the divider (the voltage across L2) when V1 (1 volt RMS) is the input to the divider. If we plot that expression (with ZL absent) vs. frequency we get something like this:

Bridged Sweep.png


It looks like the voltage across L2 might be going to zero around 5 GHz. It will be more difficult to derive an expression for the L2 voltage when ZL is present. I leave it up to the OP to determine if in fact the L2 voltage goes all the way down to zero for some ZL.
 
  • #23
sergiohjm, if you will post your attempts to use Kirchoff's laws, we (your helpers here) can help you complete the task. If you don't show us your efforts, we can't help you.
 
  • #24
sergiohjm replied once in this thread, in post #5. He has not responded since to several questions and offers of help if he would post his work. I think he has left, not to be heard from again. It would not be unreasonable to go ahead and post solutions now. Baluncore and DaveE, what do you have to show us?
 
  • #25
The Electrician said:
It would not be unreasonable to go ahead and post solutions now.
Looks like he joined and was last seen both on last Thursday. Let's give him a week to come back before we share any solutions. Thanks.

sergiohjm
A PF Quark

Joined
Thursday, 11:39 AM

Last seen
Thursday, 12:54 PM
 
  • #26
OK. If you read the entire thread, you'll notice that we tried hard to help him, but we got no response. :frown:
 
  • #27
I'll never remember in a week. Remind me, or I can message you the solution.
 
  • #28
berkeman said:
Looks like he joined and was last seen both on last Thursday. Let's give him a week to come back before we share any solutions. Thanks.
How do I use the tag function of the forum? I want to tag DaveE on Thursday.
 
  • #29
The Electrician said:
How do I use the tag function of the forum? I want to tag DaveE on Thursday.
Use the prefix @ and start typing his username. As you get more of it typed, you will start getting auto-complete pop-ups to give you valid selections to click on. You can also type out the whole username (starting with @) and hit a space, and that should also result in the tagged username that adds a "bell" alert to his list. Like I'll type @The Electrician (it gave me your username to click on when I got about to "the electric"... :smile:
 
  • #30
It has been a week, so we can discuss solutions to the problem. So, @Baluncore , would you show us how you used symmetry to solve the problem? I know @DaveE is interested also.
 
  • Like
Likes   Reactions: berkeman

Similar threads

  • · Replies 2 ·
Replies
2
Views
2K
  • · Replies 21 ·
Replies
21
Views
4K
  • · Replies 28 ·
Replies
28
Views
7K
  • · Replies 2 ·
Replies
2
Views
2K
  • · Replies 5 ·
Replies
5
Views
3K
  • · Replies 6 ·
Replies
6
Views
3K
  • · Replies 4 ·
Replies
4
Views
3K
  • · Replies 108 ·
4
Replies
108
Views
37K
  • · Replies 26 ·
Replies
26
Views
3K
  • · Replies 8 ·
Replies
8
Views
3K