Hydraulic head as a function of flow rate

Click For Summary
SUMMARY

The discussion focuses on calculating hydraulic head as a function of flow rate in a piping system containing water at 20°C. Key variables include flow rate (##\dot{V}##), hydraulic head (##H##), gravitational acceleration (##g = 9.81 \frac{N}{kg}##), atmospheric pressure (##P_{atmosphere} = 101325Pa##), and water density (##\rho = 1000\frac{kg}{m^3}##). The user seeks to determine the hydraulic head at zero flow and the maximum flow rate (##QMax##) where the hydraulic head is three times that at zero flow. The relevant equations include $$H = \frac{P_{In} - P_{atmosphere}}{g\rho}$$ and $$H_1 - H_2 = R\dot{V}$$.

PREREQUISITES
  • Understanding of fluid mechanics principles
  • Familiarity with hydraulic head calculations
  • Knowledge of pressure and flow rate relationships
  • Basic proficiency in interpreting equations and diagrams
NEXT STEPS
  • Study the derivation of hydraulic head equations in fluid mechanics
  • Learn about the implications of negative hydraulic head values
  • Research methods for plotting hydraulic head versus flow rate
  • Explore the concept of maximum flow rate in hydraulic systems
USEFUL FOR

Students in engineering or physics, particularly those studying fluid dynamics, as well as professionals involved in hydraulic system design and analysis.

Ronanvdv
Messages
1
Reaction score
0
Hello!
1. Homework Statement
Symbols and variables:

##\dot{V}## : flow rate
##H## : Hydraulic head
##g = 9.81 \frac{N}{kg}##
##P_{atmosphere} = 101325Pa##
##\rho = 1000\frac{kg}{m^3}##
I am given a piping system, with serie and parallel pipes, they start from one point and go back into one point.

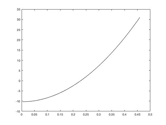
I need to plot the hydraulic head (the medium in the piping system is water at 20°C, and the local flow loses are negligible) in function of the flow rate, for ##H(\dot{V}=0 \frac{m^3}{s})## to ##H(QMax)##.
With ##QMax## the flow rate where the hydraulic head is 3 times the hydraulic head by zero flow.

The question:
  1. How can I calculate the hydraulic head by zero flow
  2. How can I calculate the maximal flow rate
My instruction paper is in dutch (reason why i didn't upload it)

Homework Equations


In my instruction paper:
$$H = \frac{P_{In} - P_{atmosphere}}{g\rho}$$
Further the mechanical equation out of my syllabi:
$$H_1 - H_2 = R\dot{V}$$

The Attempt at a Solution


In appendix.
I also includes a plot from what I think the solution is. (hydraulic head in function of flow rate)

But what i don't understand, how can (according to my solution) the hydraulic head be negative.
Does someone know how or knows a resource.

Thanks in advance,
Good day!
 

Attachments

  • PNG-afbeelding.png
    PNG-afbeelding.png
    10.4 KB · Views: 430
  • untitled.jpg
    untitled.jpg
    9.3 KB · Views: 425
Physics news on Phys.org
Is there a diagram?
 
  • Like
Likes   Reactions: BvU

Similar threads

  • · Replies 2 ·
Replies
2
Views
3K
  • · Replies 12 ·
Replies
12
Views
4K
  • · Replies 21 ·
Replies
21
Views
3K
Replies
1
Views
4K
  • · Replies 2 ·
Replies
2
Views
2K
  • · Replies 56 ·
2
Replies
56
Views
6K
  • · Replies 1 ·
Replies
1
Views
2K
  • · Replies 2 ·
Replies
2
Views
2K
  • · Replies 4 ·
Replies
4
Views
3K
  • · Replies 6 ·
Replies
6
Views
9K