Relay Driving Circuit Design Help

Click For Summary

Discussion Overview

The discussion revolves around the design and troubleshooting of a relay driving circuit using a Texas Instruments chip. Participants are exploring issues related to circuit simulation, specifically focusing on the rectification of AC voltage, the configuration of components, and the behavior of comparators in the circuit. The scope includes technical explanations and troubleshooting strategies.

Discussion Character

  • Technical explanation
  • Debate/contested
  • Mathematical reasoning

Main Points Raised

  • One participant questions why the voltage at VF4/VF5 does not exceed 2V, suggesting potential issues with rectification or component design.
  • Another participant identifies that R4 is wired incorrectly and should connect between VF4 and U2 Vin, indicating a possible design flaw.
  • Concerns are raised about the implications of using a floating common in the circuit, with one participant noting that the diode bridge would not survive if connected to the power grid earth.
  • There is a discussion about the validity of toggling the comparator output, with a participant explaining that the comparator only looks at a half cycle of the current sense signal.
  • Participants express frustrations with the TINA simulation software, noting inconsistencies in output when connections are modified.
  • A later reply discusses the nature of simulation errors, suggesting that changes in connection order can lead to truncation errors and pivot errors in the matrix manipulations used by simulation programs.

Areas of Agreement / Disagreement

Participants express differing views on the configuration of the circuit, particularly regarding the wiring of R4 and the implications of using a floating ground. There is no consensus on the overall correctness of the circuit design or the simulation results, as multiple competing views remain.

Contextual Notes

Participants mention potential errors in the simulation and the need for further verification of the rectified voltage. There are unresolved questions about the behavior of the circuit under different conditions, particularly regarding the input to the comparator.

Who May Find This Useful

Individuals interested in circuit design, simulation software, and troubleshooting relay applications may find this discussion relevant.

xtrubambinoxpr
Messages
86
Reaction score
0
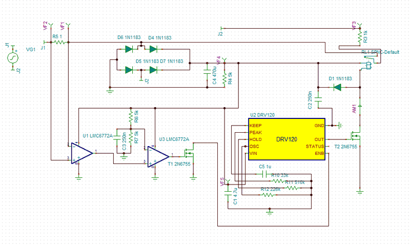
Hello all! I hope I am posting this in the right place.

I am looking for some help on the following circuit. Basically I am doing a relay application using one of TI's chips. Below is the reference design from an app note along with my actual circuit modeled in TINA. The main function is that using the comparators it will toggle the relay when an overload is detected. This is my first real circuit design application so any assistance with it I would greatly appreciate it. I am looking for tips and a walk through so I can arrive to the solution rather than being given one. Any other questions please ask!

Problems:
  1. There is a supply of 110 VAC being provided through J1. The transient response shows that the voltage at VF4/VF5 does not exceed 2V. Why? my thoughts are that it is not being rectified correctly and/or there is a mistake in my design with the cap/resistor at the output.
  2. How can I verify a rectified Voltage at the output?
  3. Can the input into the comparator be AC? It seems like its just going to keep toggling and my thoughts are that everything should be rectified and supplied to the system as DC.
If I come up with more I will post on here. I apologize if any of these questions seem remedial.
 

Attachments

  • upload_2016-6-30_9-38-34.png
    upload_2016-6-30_9-38-34.png
    8.9 KB · Views: 566
  • upload_2016-6-30_9-40-10.png
    upload_2016-6-30_9-40-10.png
    33.1 KB · Views: 547
  • upload_2016-6-30_9-46-18.png
    upload_2016-6-30_9-46-18.png
    6.2 KB · Views: 526
Engineering news on Phys.org
R4 is wired incorrectly. It should connect between VF4 and U2 Vin.
I haven't checked the rest of the simulation, their could be other errors.
Toggling output of the comparator is valid in this particular case because the same signal is fed to the EN input of U2. Thus U2 only looks at a half cycle of the current sense signal.
 
xtrubambinoxpr said:
There is a supply of 110 VAC being provided through J1.
I assume the Earth symbols on the diagram are a local floating common and not connected to the power grid earth. The diode bridge would not survive an earthing.
I gave up using Tina and went to using the better supported LTspice.
 
Baluncore said:
I assume the Earth symbols on the diagram are a local floating common and not connected to the power grid earth. The diode bridge would not survive an earthing.
I gave up using Tina and went to using the better supported LTspice.
What is it that you mean? The floating ground?

Yes I agree TINA has been giving me issues. Sometimes the outputs are different and all I do is delete a connection and redo the same connection and it changes everything. I found that out this morning.
 
xtrubambinoxpr said:
What is it that you mean? The floating ground?
In the rectifier bridge, there is a diode connected between each of the power lines and Earth.

Edit: I am referring to the original diagram upload_2016-6-30_9-38-34.png
 
Last edited:
Tom.G said:
R4 is wired incorrectly. It should connect between VF4 and U2 Vin.
I haven't checked the rest of the simulation, their could be other errors.
Toggling output of the comparator is valid in this particular case because the same signal is fed to the EN input of U2. Thus U2 only looks at a half cycle of the current sense signal.

I am going to change a few things and repost with an update.
 
Ref Post #4
xtrubambinoxpr said:
Sometimes the outputs are different and all I do is delete a connection and redo the same connection and it changes everything.
Many (all?) simulation programs have that characteristic. When you delete and then add the same connection or component, the order (sequence) of the internal circuit representation changes. This changes the order that the describing equations are evaluated. Since the program uses a finite resolution for the numbers, sometimes there are truncation errors.

That's the simple explanation. I've been told it is due to pivot errors or singularities in the matrix manipulations. I'll let the math gurus here try to explain that one!
 

Similar threads

  • · Replies 3 ·
Replies
3
Views
1K
  • · Replies 48 ·
2
Replies
48
Views
9K
Replies
55
Views
8K
Replies
2
Views
2K
Replies
12
Views
4K
Replies
12
Views
3K
  • · Replies 32 ·
2
Replies
32
Views
6K
  • · Replies 22 ·
Replies
22
Views
5K
  • · Replies 10 ·
Replies
10
Views
3K
  • · Replies 3 ·
Replies
3
Views
3K